|
|
|
|
|
皮肤修复新进展!新型水凝胶Dopa-gel实力出圈 Engineering |
|
|
论文标题:A Polyvinyl Alcohol/Acrylamide Hydrogel with Enhanced Mechanical Properties Promotes Full-Thickness Skin Defect Healing by Regulating Immunomodulation and Angiogenesis Through Paracrine Secretion
期刊:Engineering
DOI:https://doi.org/10.1016/j.eng.2024.02.005
微信链接:点击此处阅读微信文章
来自南京大学、浙江大学等多个机构组成的科研团队在中国工程院院刊《Engineering》发表了题为 “A Polyvinyl Alcohol/Acrylamide Hydrogel with Enhanced Mechanical Properties Promotes Full-Thickness Skin Defect Healing by Regulating Immunomodulation and Angiogenesis Through Paracrine Secretion”(力学性能增强的聚乙烯醇 / 丙烯酰胺水凝胶通过旁分泌作用调节免疫和血管化过程以促进皮肤缺损的修复)的研究性文章,王鹏、钱丽萍、梁绘昕、黄剑浩为共同第一作者,蒋利峰、李澜、蒋青为通讯作者。研究团队开发了一种新型的聚乙烯醇(PVA)/丙烯酰胺互穿网络(IPN)水凝胶——Dopa-gel,因其卓越的力学性能和生物功能在皮肤缺损修复领域展现出巨大潜力。

皮肤缺损的修复一直是医学领域的重大挑战。传统方法如自体皮肤移植存在诸多局限性,例如供体部位有限、供体部位发病率高以及移植物失效等风险。因此,开发能够模拟天然皮肤结构和功能的人工皮肤替代品显得尤为重要。近年来,水凝胶因其高吸水能力、优异的生物相容性和生物降解性而备受关注。然而,水凝胶在力学性能上与天然皮肤存在显著差异,这限制了其在皮肤组织工程中的应用。
为了解决这一问题,研究人员开发了一种聚乙烯醇(PVA)/丙烯酰胺互穿网络(IPN)水凝胶,并使用聚多巴胺(PDA)对其进行表面修饰,命名为Dopa-gel。这种水凝胶不仅具备与天然皮肤组织相似的力学特性,还具有出色的旁分泌调节性能。实验结果表明,Dopa-gel能够显著提升水凝胶的力学性能,其拉伸模量达到(2.19±0.23) kPa,韧性达到(13.01±1.52) kJ/m³,远优于普通水凝胶(Gel)的(1.09±0.09) kPa和(7.60±0.93) kJ/m³。此外,Dopa-gel 的恢复率最高,循环 20 次后能量耗散量降至 39.24%, 恢复率保持在 98.50% 以上,这些数值大于大鼠皮肤和 Gel 的数值。

图1 具有免疫调节功能的力学性能增强的皮肤组织工程支架研究示意图。ERK1/2:细胞外信号调节激酶1/2;FAK:黏着斑激酶;ROCK-2:Rho相关激酶-2;VEGF:血管内皮生长因子;UV:紫外线。
Dopa-gel的制备过程包括多个步骤。首先,将双丙烯酰胺、丙烯酰胺和过硫酸铵溶解在PVA溶液中,加入海藻酸盐后进行光聚合。随后,支架在CaCl2溶液中浸泡并进行碱化处理,再经过多次冻融循环以增强其力学性能。最后,通过多巴胺表面改性,赋予支架优异的生物相容性和黏附能力。

图2 (a)Dopa-gel的制备示意图;(b)Dopa-gel的扫描电镜图像;(c)Dopa-gel拉伸和释放的光学图像。
在生物性能方面,Dopa-gel表现出良好的细胞相容性。实验中,大鼠肌腱成纤维细胞(CP-R237)在Dopa-gel表面的增殖和活力未受到显著影响,且细胞骨架未见明显损伤。此外,Dopa-gel能够显著促进细胞分泌免疫调节因子和促血管生成因子。在体内模型中,Dopa-gel加速了皮肤伤口愈合,增加了组织血管化,并促进了伤口区域巨噬细胞从M1促炎表型向M2促愈合和抗炎表型转化。这一转化对于减少炎症反应和促进组织修复至关重要。

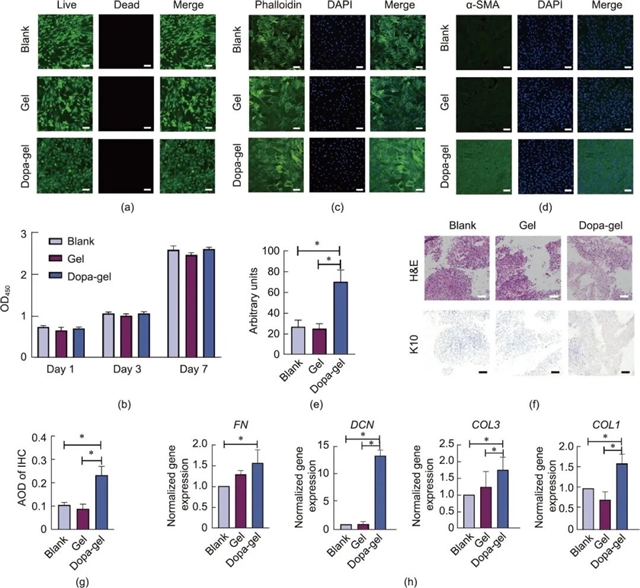
图3 (a)用Dopa-gel和Gel处理7天后,CP-R237细胞的活/死染色图像。绿色和红色标记的细胞分别代表活细胞和死细胞。比例尺:200 μm。(b)培养7天后的细胞存活率;(c)培养7天后的细胞骨架染色。比例尺:200 μm。(d)α-SMA的免疫荧光染色结果。比例尺:200 μm。(e)α-SMA的半定量分析结果。(f)H&E染色和K10的免疫组化染色结果。比例尺:200 μm。(g)K10的半定量分析结果。(h)用Dopa-gel和Gel处理7天后,CP-R237细胞FN、DCN、COL3和COL1表达的qPCR分析结果。数据表示为平均值±标准差,星号表示组间存在统计学差异(*p < 0.05)。
研究人员进一步探讨了Dopa-gel的信号通路机制。实验结果表明,Dopa-gel可能通过黏着斑激酶(FAK)/细胞外信号调节激酶(ERK)信号通路增强细胞旁分泌,促进皮肤缺损的愈合。在拉伸应力条件下,Dopa-gel通过Rho相关激酶-2(ROCK-2)/血管内皮生长因子(VEGF)信号通路旁分泌促血管生成因子。这些发现揭示了Dopa-gel在力学性能和生物功能上的双重优势。
在体内实验中,研究人员在大鼠背部创建了全层皮肤缺损模型,分别植入Dopa-gel和普通水凝胶(Gel)进行对比。结果显示,Dopa-gel组在第7天和第14天的创面残留面积显著低于Gel组,表明其具有更强的促进愈合效果。组织学分析显示,Dopa-gel组的伤口区域有更多的胶原纤维沉积和血管样结构形成,且巨噬细胞向M2型极化的程度更高。这些结果进一步证实了Dopa-gel在促进皮肤再生和减少炎症方面的显著优势。
Dopa-gel作为一种新型的皮肤组织工程支架,不仅具备与天然皮肤组织相似的力学性能,还具有免疫调节和血管生成的双重生物功能。这一研究成果为皮肤缺损修复提供了新的思路和方法,有望在未来的临床应用中发挥重要作用。
论文信息:
Peng Wang, Liping Qian, Huixin Liang, Jianhao Huang, Jing Jin, Chunmei Xie, Bin Xue, Jiancheng Lai, Yibo Zhang, Lifeng Jiang, Lan Li, Qing Jiang. A Polyvinyl Alcohol/Acrylamide Hydrogel with Enhanced Mechanical Properties Promotes Full-Thickness Skin Defect Healing by Regulating Immunomodulation and Angiogenesis Through Paracrine Secretion. Engineering, 2024, 37(6): 151–165
开放获取:
https://doi.org/10.1016/j.eng.2024.02.005
更多内容
Engineering 2025年3月刊目录 | 组织工程专题
产氧缝合线助力皮肤移植:解决氧气递送难题,提高移植成功率
创新纳米复合水凝胶在骨关节炎治疗中展现软骨再生潜力
中国海洋大学团队:双层多糖水凝胶助力益生菌肠道靶向口服给药
水科院吴立冬团队:新型水凝胶可穿戴设备,监测海洋生物健康
特别声明:本文转载仅仅是出于传播信息的需要,并不意味着代表本网站观点或证实其内容的真实性;如其他媒体、网站或个人从本网站转载使用,须保留本网站注明的“来源”,并自负版权等法律责任;作者如果不希望被转载或者联系转载稿费等事宜,请与我们接洽。