来源:Logistics 发布时间:2026/4/23 14:54:46
选择字号:
数字技术、自动化与数据集成对供应链绩效的影响:探索数字化转型的调节作用 | MDPI Logistics

论文标题:The Impact of Digital Technology, Automation, and Data Integration on Supply Chain Performance: Exploring the Moderating Role of Digital Transformation

论文链接:https://www.mdpi.com/2305-6290/9/1/11

期刊名:Logistics

期刊主页:https://www.mdpi.com/journal/logistics

1. 引言

在当今快速变化的数字环境中,组织必须采用先进技术以维持市场竞争力和提升效率。数字化转型作为一个广泛实施数字技术的过程,已成为提升供应链效率的关键战略。现有文献虽已探讨了数字技术、自动化和数据集成的一般益处,但数字化转型如何具体影响供应链绩效的研究尚不充分。本研究旨在填补这一空白,将数字化转型视为调节变量,深入探究其如何影响数字技术、自动化及数据集成对供应链绩效的作用。本研究为管理者提供了在动态商业环境中有效实施数字化转型的实践指南。

2.文献综述

本章回顾了核心构念的现有研究。

数字技术(如物联网、人工智能、区块链)通过实时信息处理提升决策与响应能力,但面临数据安全、系统集成等挑战。

自动化(如自动导引车、自动化存储检索系统)通过优化流程、减少错误显著提高物流效率与灵活性,但存在高投资成本担忧。

数据集成通过跨供应链伙伴的信息共享与协作,实现端到端可视性,优化库存与需求预测,其成功依赖于技术与信任。

数字化转型被定义为数字技术对业务所有领域的深度整合与根本性变革,它超越单纯的技术应用,涵盖组织文化、流程和战略的协同转变,是释放其他技术价值的关键催化剂。

供应链绩效是涵盖运营效率、成本、客户响应等多维度的关键结果变量。

3.假设发展

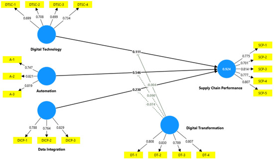
基于数字化转型理论,本研究提出七项假设。H1、H2、H3分别假设数字技术、自动化、数据集成对供应链绩效有直接正向影响。H4假设数字化转型对供应链绩效有直接正向影响。H5、H6、H7假设数字化转型正向调节数据集成、自动化、数字技术与供应链绩效之间的关系。研究概念模型展示了数字技术、自动化、数据集成作为自变量,数字化转型作为调节变量,共同影响供应链绩效。

4.方法论

研究采用结构化问卷调查法,针对约旦181家制造企业的供应链经理和总监收集数据。样本量通过Krejcie和Morgan公式确定。测量模型采用文献中的成熟量表,所有题项使用5点李克特量表。选择SmartPLS软件进行数据分析,因其适合处理包含调节效应的复杂模型及中小样本。通过克朗巴赫阿尔法、组合信度、平均方差抽取量以及Fornell-Larcker准则和HTMT比率检验了信度、收敛效度与判别效度。研究遵循了知情同意、保密等伦理规范。

5.数据分析

数据分析显示样本人口特征多样化。测量模型检验表明所有构念的信度与收敛效度良好。判别效度检验发现大部分构念满足要求,但数字化转型与供应链绩效等个别构念AVE的平方根较高。结构模型的R平方值为0.910,表明模型能解释供应链绩效91%的变异,拟合度优秀。

6.假设检验

假设检验结果显示:H1(数字技术→绩效)、H2(自动化→绩效)、H3(数据集成→绩效)、H4(数字化转型→绩效)均获得支持,其中自动化影响最强。H5(数字化转型×数字技术→绩效)未获支持。H6(数字化转型×数据集成→绩效)与H7(数字化转型×自动化→绩效)获得支持,表明数字化转型显著增强了数据集成和自动化对绩效的积极影响。

图1 结构模型

7.讨论

研究结果强调了自动化、数据集成和数字化转型对提升供应链绩效的核心作用。自动化影响最显著,这与文献一致。数据集成对实现无缝信息流和及时决策至关重要。关键发现是:数字技术本身若无更广泛的数字化转型战略支撑,其直接影响有限;而数字化转型能显著强化自动化和数据集成对绩效的积极影响。这证实了数字化转型作为系统性赋能者的关键调节角色,指出企业需采取集成方法,将技术投资置于全面的转型战略中。

8.结论与建议

结论:自动化对改善供应链绩效影响最大,其次是数据集成和数字化转型本身。数字化转型作为关键调节变量,能有效增强自动化和数据集成的效益。单纯采用数字技术而不进行深度转型,则无法取得理想效果。

实践建议:企业应优先投资自动化技术;培育数据集成与协作文化;制定并执行与业务战略深度融合的全面数字化转型计划。

局限与未来研究:研究存在横截面设计、样本集中于约旦特定行业、未考虑组织文化等其他因素等局限。未来可进行纵向研究、跨行业比较,并探索更多影响因素。

Logistics and Supply Chain Challenges and Solutions in the Turbulent World

投稿截止日期:2026年4月30日

客座编辑:Dr. Edit Süle, Dr. Diego DUrso and Dr. Abderahman Rejeb

https://www.mdpi.com/journal/logistics/special_issues/FAD6YQLXUE

期刊介绍

主编:Prof. Dr. Robert Handfield

Logistics(ISSN 2305-6290)是一个为物流和供应链管理领域的研究人员及具有学术倾向的从业者设立的原创性期刊。期刊主要发表与物流和供应链相关的原创文章和高质量综述。主题涵盖领域包括但不限于:人工智能、物流分析和自动化;可持续发展与逆向物流;人道主义和医疗保健物流;最后一公里,电子商务与销售物流;海运物流;供应商,政府和采购物流等。

2024 Impact Factor:3.6

2024 CiteScore:8.0

Time to First Decision:19.6 Days

Acceptance to Publication:4.6 Days

 
 
 
特别声明:本文转载仅仅是出于传播信息的需要,并不意味着代表本网站观点或证实其内容的真实性;如其他媒体、网站或个人从本网站转载使用,须保留本网站注明的“来源”,并自负版权等法律责任;作者如果不希望被转载或者联系转载稿费等事宜,请与我们接洽。
 
 打印  发E-mail给: 
    
 
相关新闻 相关论文

图片新闻
打印“光子织物”,像印报纸一样简单 人工神经元成功与活脑细胞“对话”
迄今最偏心双星系统被发现 量子计算机首次加载完整基因组
>>更多
 
一周新闻排行
 
编辑部推荐博文