来源:Software 发布时间:2026/4/2 15:22:57
选择字号:
Software期刊精选文章推荐 | MDPI编辑荐读

期刊名:Software

期刊主页:https://www.mdpi.com/journal/software

本期编辑荐读为您精选了Software 五篇高引精选文章,内容涵盖形式化方法、实证研究、业务流程自动化软件、微服务设计、软件架构中的人工智能、软件安全、需求优先级排序等相关研究,希望能为相关领域学者提供新的思路和参考,欢迎阅读。

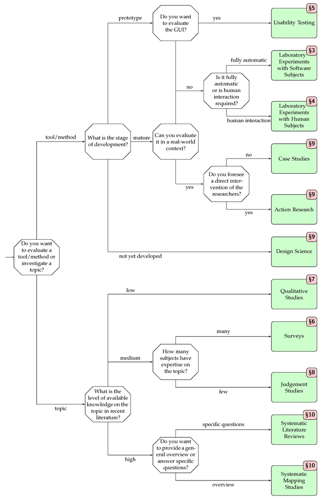
Empirical Formal Methods: Guidelines for Performing Empirical Studies on Formal Methods

经验形式化方法:关于形式化方法实证研究的操作指南

https://www.mdpi.com/2674-113X/1/4/17

文章摘要

关于形式化方法与工具的实证研究较为罕见。本文为此类研究提供操作指南。我们首先介绍此类研究的主要构成要素,随后界定九种不同的研究策略(可用性测试、基于软件及人类受试者的实验室实验、案例研究、定性研究、调查研究、专家评判研究、系统性文献综述及系统性映射研究),并针对每种策略探讨其核心特征、应用于形式化方法与工具时的难点、典型的效度威胁、在形式化方法领域的成熟度、外部指南参考以及其他领域的相关研究。最后,我们总结了经验形式化方法领域面临的若干挑战。

关键词:形式化方法;实证研究;操作指南

A Review to Find Elicitation Methods for Business Process Automation Software

业务流程自动化软件需求获取方法综述

https://www.mdpi.com/2674-113X/2/2/8

文章摘要

许多组织已投资业务流程自动化软件以优化其业务流程。然而,非标准化的业务流程(存在高度差异性)以及非结构化数据,给业务流程自动化软件的需求获取带来了阻碍。本研究通过系统性文献综述,探索了用于理解业务流程以及获取业务流程自动化软件需求的方法。综述发现,现有研究提出了大量用于理解业务流程的方法,但仅有一种方法被专门应用于业务流程自动化软件的需求获取。此外,综述还识别出若干挑战与机遇。开发业务流程自动化软件面临的挑战包括:处理复杂的业务流程、满足组织的多元化需求、选择适宜的开发方法,以及应对开发过程中业务流程的变更。这些挑战也为提出针对该特定场景的需求获取方法提供了研究机遇。

关键词:业务流程自动化;需求获取;需求工程;软件工程

Designing Microservices Using AI: A Systematic Literature Review

基于人工智能的微服务设计:系统性文献综述

https://www.mdpi.com/2674-113X/4/1/6

文章摘要:

微服务架构在敏捷性和独立部署需求的驱动下,已成为开发可扩展模块化软件系统的主流方案。然而,设计此类架构仍面临重大挑战,特别是在服务分解、服务间通信以及数据一致性维护方面。为解决这些问题,人工智能(AI)技术(如机器学习、自然语言处理)的应用日益频繁,以实现设计过程的自动化与优化。本系统性文献综述考察了AI在微服务设计中的应用,重点关注AI驱动的工具与方法在改进服务分解、决策制定及架构验证方面的作用。本综述分析了2018年至2024年间发表的、专门研究AI技术应用于微服务设计的研究文献,识别了所采用的关键AI方法、AI与微服务集成过程中遇到的挑战,以及该研究领域的新兴趋势。研究发现,AI在优化性能、自动化设计任务以及缓解微服务架构固有复杂性方面已取得显著成效。但在分布式事务处理与安全性等领域仍存在研究空白。研究结论指出,尽管AI提供了有前景的解决方案,尚需进一步的实证研究来完善AI在微服务设计中的角色,并解决尚存的挑战。

关键词:微服务设计;人工智能;服务分解;机器学习;自然语言处理;软件架构中的人工智能;微服务性能优化;AI驱动决策;分布式系统;生成式人工智能

Implementation and Performance Evaluation of Quantum Machine Learning Algorithms for Binary Classification

面向二分类问题的量子机器学习算法实现与性能评估

https://www.mdpi.com/2674-113X/3/4/24

文章摘要

本研究探讨了量子机器学习(QML)算法在二分类问题中的应用,并将其性能与经典机器学习方法进行了对比。QML融合了量子计算(QC)与机器学习的原理,在数据驱动任务和复杂问题求解中展现出更高的效率和潜在的量子优势。在二分类任务中,目标是将数据划分为两个类别,QML利用量子算法高效处理大规模数据集。量子支持向量机(QSVM)和量子神经网络(QNN)等量子算法通过利用量子并行性和量子纠缠特性,性能优于经典方法。本研究聚焦于两种常见的QML算法:量子支持向量分类器(QSVC)和QNN。我们使用Qiskit软件,基于三个不同的数据集开展实验。数据预处理包括采用主成分分析(PCA)进行降维,以及使用标准化方法进行数据规范化。实验结果表明,量子算法在准确率方面与经典算法相比具有竞争力,且QSVC的性能优于QNN。这些发现表明,QML在提升二分类任务计算效率方面具有潜力,为复杂分类挑战中更高效、可扩展的解决方案开辟了道路,同时也彰显了量子计算的互补作用。

关键词:量子机器学习;二分类;量子算法

Security Requirements Prioritization Techniques: A Survey and Classification Framework

安全需求优先级排序技术:综述与分类框架

https://www.mdpi.com/2674-113X/1/4/19

文章摘要:

安全需求工程(SRE)是在软件开发生命周期(SDLC)早期阶段开展的一项活动,涉及安全需求的获取、分析与文档化。完善的安全需求工程有助于软件工程师将针对恶意攻击的防御措施直接融入软件源代码中。尽管所有安全需求都被视为相关需求,但实施能够抵御所有可能威胁的安全机制并不可行。安全需求不仅需要在时间和预算方面进行权衡,还会对软件的可用性、特性和功能产生约束。因此,安全需求优先级排序成为风险分析与权衡分析领域中的一项核心任务。合理的优先级排序技术为软件工程师提供指导,使其能够明智地决策哪些安全需求最为重要。尽管已有研究提出了多种安全需求优先级排序技术,但现有研究工作尚未对这些技术进行详细的综述与对比分析。本文采用文献调研方法,首先界定安全需求工程的概念;其次,识别可用于建立安全需求优先级排序准则的最新技术。本综述共识别、总结并对比了文献中提出的七种安全需求优先级排序方法。

关键词:软件工程;需求优先级排序;软件安全;需求工程

Software 期刊介绍

主编:Mirko Viroli, Alma Mater Studiorum Università di Bologna, via dellUniversità 50, 47521 Cesena FC, Italy

Software (ISSN 2674-113X) 创刊于2022年,是一本国际化、经同行评审的开放获取期刊。本刊旨在汇聚学术界与工业界的研究人员、工程师及软件开发人员,共同探讨软件应用领域在理论与实践层面的创新理念与扎实成果。期刊聚焦软件工程、软件应用及相关算法的最新研究进展,致力于解决该领域的核心问题。

Time to First Decision
28.8 Days
Acceptance to Publication
3.9 Days
 
 
 
特别声明:本文转载仅仅是出于传播信息的需要,并不意味着代表本网站观点或证实其内容的真实性;如其他媒体、网站或个人从本网站转载使用,须保留本网站注明的“来源”,并自负版权等法律责任;作者如果不希望被转载或者联系转载稿费等事宜,请与我们接洽。
 
 打印  发E-mail给: 
    
 
相关新闻 相关论文

图片新闻
他们大胆假设,小心求证,实现变气成材 黑洞质量存在“禁区”
雄安国家气候观象台正式启用 45颗行星可能存在外星生命
>>更多
 
一周新闻排行
 
编辑部推荐博文