|
|
|
|
|
FMD | 精彩荐读:伴基因融合、MET外显子跳跃或原发MET扩增的可手术非小细胞肺癌患者分子残留病灶评估 |
|
|
论文标题:Evaluation of molecular residual disease in operable non-small cell lung cancer with gene fusions, MET exon skipping or de novo MET amplification
期刊:Frontiers of Medicine
作者:Rui Fu, Yuanyuan Xiong, Miao Cai, Fang Li, Rongrong Chen, Yilong Wu, Wenzhao Zhong
发表时间:24 Apr 2024
DOI: 10.1007/s11684-024-1060-z
微信链接:点击此处阅读微信文章
导 读
华南理工大学医学院钟文昭等在Frontiers of Medicine发表研究论文《伴基因融合、MET外显子跳跃或原发MET扩增的可手术非小细胞肺癌患者分子残留病灶评估》(Evaluation of molecular residual disease in operable non-small cell lung cancer with gene fusions, MET exon skipping or de novo MET amplification)。本研究评估了携带基因融合、MET外显子14跳跃突变或原发MET扩增的可手术非小细胞肺癌患者中基于循环肿瘤DNA的分子残留病灶检测效能,发现术后可检测到的分子残留病灶(尤其是组织来源的融合/MET变异)与较差的无病生存期相关,证实了其在复发风险分层中的临床价值。
在可手术切除的非小细胞肺癌患者中,尽管接受了根治性手术,仍有部分患者会出现疾病复发,因此亟需更精准的风险分层和个性化监测策略。分子残留病灶是指肿瘤根治性治疗后,体内残留的微量肿瘤细胞或其分子标志物,通过循环肿瘤DNA检测分子残留病灶已成为识别潜在治愈人群和高复发风险个体的重要手段,同时可能指导辅助治疗决策。然而,循环肿瘤DNA检测在基因融合、MET外显子14跳跃突变或MET扩增等罕见突变类型中的敏感性较低,且现有研究多排除结构变异或拷贝数变异,导致这类患者中分子残留病灶检测的临床效能尚不明确。
华南理工大学医学院钟文昭等通过一项前瞻性非干预研究,探讨了可手术非小细胞肺癌患者术后循环肿瘤DNA分子残留病灶的检测价值,以及其与临床结局的关联。研究招募了49例携带可靶向基因融合(ALK、ROS1、RET、FGFR1)、MET外显子14跳跃突变或原发性MET扩增的患者,最终纳入43例进行分析,其中37例为早期患者接受根治性手术,6例为寡持续性患者接受系统治疗后手术(图1)。

图1 本研究队列的基线特征。基于每位患者基线临床与分子特征绘制的热图
研究团队收集了患者的肿瘤组织和围手术期血浆样本,分别采用1021基因和338基因 panel进行靶向测序。肿瘤组织DNA提取自福尔马林固定石蜡包埋标本,血浆游离DNA通过离心分离后提取,测序平均深度分别为1808×和38756×。分子残留病灶定义为检测到至少一个肿瘤来源的变异,包括组织来源变异(与肿瘤组织突变一致)和循环肿瘤DNA私有变异(仅在血浆中检测到)。研究设置了标志性时间点(术后3-37天)和纵向时间点(术后至复发的连续时间点)进行分析。
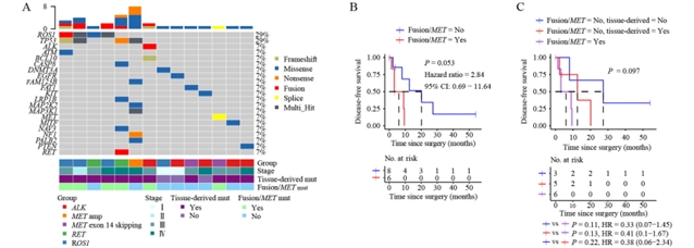
结果显示,分子残留病灶状态与患者预后密切相关。在标志性时间点,34例患者中10例检测到分子残留病灶,这些患者的无病生存期显著短于阴性患者;纵向时间点分析中,14例分子残留病灶阳性患者的无病生存期同样显著缩短(图2)。多因素分析表明,纵向分子残留病灶阳性是独立的不良预后因素。在预测效能方面,标志性时间点的阳性预测值为100%,阴性预测值为82.4%;纵向时间点的阳性预测值为90.9%,阴性预测值为86.4%,且分子残留病灶检测较癌胚抗原更敏感,在13例复发患者中,10例通过纵向分子残留病灶提前识别,中位领先时间为4.2个月。例如,患者P009在影像学复发前2.8个月检测到循环肿瘤DNA,而癌胚抗原始终为阴性(图3)。

图2 根据术后分子残留病灶状态分层的无病生存期

图3 分子残留病灶在预测疾病复发方面优于癌胚抗原
进一步分析分子残留病灶的突变类型发现,纵向检测中最常见的变异基因为ROS1和TP53(图4)。14例阳性患者中,11例为组织来源变异,3例为循环肿瘤DNA私有变异。携带组织来源融合/MET变异的患者无病生存期较未携带此类变异者更短,表明驱动突变的持续存在可能加剧疾病进展。值得注意的是,3例分子残留病灶阴性但复发的患者均表现为孤立性脑转移或胸腔内小体积转移,反映了循环肿瘤DNA检测在这类转移中的局限性。

图4 术后循环肿瘤DNA突变类型与患者结局的关联
本研究系统评估了基因融合和MET改变的可手术非小细胞肺癌患者中循环肿瘤DNA分子残留病灶的临床价值,证实了其在复发风险分层中的潜力。研究结果支持将分子残留病灶检测纳入术后监测策略,尤其是对于传统标志物敏感性不足的患者。然而,研究存在样本量较小、随访时间较短等局限性,未来需更大样本量、更长随访的研究验证结论。此外,分子残留病灶与辅助治疗决策的关联尚未明确,这也是后续研究的重要方向。
总而言之,这项研究为携带罕见驱动突变的非小细胞肺癌患者提供了精准的预后评估工具,推动了分子残留病灶检测在临床实践中的应用,为实现个体化复发监测奠定了基础。
原文信息
标题
Evaluation of molecular residual disease in operable non-small cell lung cancer with gene fusions, MET exon skipping or de novo MET amplification
作者
Rui Fu1,2, Yuanyuan Xiong3, Miao Cai3, Fang Li3, Rongrong Chen3, Yilong Wu1,2, Wenzhao Zhong1,2
机构
1. School of Medicine, South China University of Technology, Guangzhou 510006, China
2. Guangdong Lung Cancer Institute, Guangdong Provincial Key Laboratory of Translational Medicine in Lung Cancer, Guangdong Provincial People’s Hospital (Guangdong Academy of Medical Sciences), Southern Medical University, Guangzhou 510080, China
3. Geneplus-Beijing, Beijing 102206, China
通讯作者
Wenzhao Zhong
引用这篇文章
Rui Fu,Yuanyuan Xiong,Miao Cai,Fang Li,Rongrong Chen,Yilong Wu,Wenzhao Zhong. Evaluation of molecular residual disease in operable non-small cell lung cancer with gene fusions, MET exon skipping or de novo MET amplification. Front. Med., 2024, 18(4): 735-743
https://doi.org/10.1007/s11684-024-1060-z
https://journal.hep.com.cn/fmd/EN/10.1007/s11684-024-1060-z
https://link.springer.com/article/10.1007/s11684-024-1060-z
感谢作者对Frontiers of Medicine的信任和支持。
期刊简介
MedScience(原名Frontiers of Medicine) 是中国工程院院刊,由教育部主管,高等教育出版社、中国工程院与上海交通大学医学院附属瑞金医院共同主办。期刊聚焦医学前沿领域的学术进展,关注国际研究热点与中国优秀研究成果,主编为陈赛娟院士、张伯礼院士和王小凡院士。主要报道领域涵盖临床医学、基础医学、转化医学、流行病学、公共卫生、中医药学和人工智能医学等,刊载文章类型包括 Research Article、Review、Perspective、Editorial、Case Report、Comment、Letter等。
期刊已被SCI、PubMed、Scopus、中国科技核心期刊、中国科学引文数据库(CSCD)核心库、第三批临床医学领域高质量科技期刊分级目录T1级、化学文摘数据库(CAS)等权威数据库收录,在2025中国科学院文献情报中心期刊分区表医学大类中位列二区。
在线浏览
https://journal.hep.com.cn/fmd
https://link.springer.com/journal/11684
投稿
https://mc.manuscriptcentral.com/fmd
特别声明:本文转载仅仅是出于传播信息的需要,并不意味着代表本网站观点或证实其内容的真实性;如其他媒体、网站或个人从本网站转载使用,须保留本网站注明的“来源”,并自负版权等法律责任;作者如果不希望被转载或者联系转载稿费等事宜,请与我们接洽。