来源:Advanced Powder Materials 发布时间:2026/3/27 11:34:41
选择字号:
致密尖端调控锂沉积均质化

论文题目:Dense nano-tips homogenize lithium deposition

期刊:Advanced Powder Materials

DOI:https://doi.org/10.1016/j.apmate.2026.100401

微信链接:https://mp.weixin.qq.com/s/CqwblrBWORs4WU_UxByGDg

本研究设计了一种具有高密度纳米尖端结构的3D Cu/Fe3O4莫特-肖特基异质结,通过创新利用“尖端效应”实现了均匀的锂沉积并有效抑制枝晶生长。其耦合的双场机制(内建电场与内置磁场)协同调控锂离子分布,使电池实现超长循环寿命(超过3000小时),并在高负载量的磷酸铁锂和NCM811全电池中表现出优异的稳定性。

1. 文章摘要

锂金属电池虽具有高能量密度,但受枝晶生长和界面不稳定性制约,其实际应用面临挑战。本研究提出一种创新策略,通过重塑“尖端效应”实现锂的均匀沉积并抑制枝晶形成。我们设计了一种具有高密度纳米尖端结构的三维Cu/Fe3O4莫特-肖特基异质结阵列,该结构可均匀化表面电荷分布,避免诱发枝晶的电流热点。莫特-肖特基异质结产生的内置电场,能在电极表面富集锂离子、缓解锂离子耗尽,并使电场分布更均匀。同时,铁磁性的Fe3O4诱导产生内部磁场,借助磁流体动力学效应改变锂离子运动路径,使其远离表面突起,从而抑制枝晶成核。实验与计算分析证实,这种优化的尖端效应与耦合双场机制能有效促进锂均匀沉积,实现99.2%的锂沉积/剥离库伦效率。基于该设计的对称电池在1 mA cm−2电流密度下可实现超过3000小时的超长循环寿命,且过电位仅12 mV。与高载量LFP正极(11.25 mg cm−2)匹配的全电池在200次循环后容量保持率达95%,表现出优异的倍率性能和界面稳定性。对于高电压NCM811正极,Li-Cu/Fe3O4||NCM811电池在2C倍率下循环150次后容量保持率为94.8%。本研究为调控锂沉积提供了创新解决方案,为高性能锂金属电池的发展开辟了新路径。

2. 研究背景

锂金属负极具有超高容量和低电位的优势,是下一代高能电池的理想选择,但其产业化受锂枝晶生长带来的安全风险严重制约。依据Chazalviel空间电荷模型,当电极界面处的锂离子浓度降至临界值以下,空间电荷区便会形成。在该区域内,局部电场显著增强,通过“尖端效应”驱动锂离子优先在电极凸起处沉积,最终引发枝晶生长。因此,抑制或延缓空间电荷区的生成是实现长寿命锂金属电池的关键。

目前研究主要集中在电解质工程方面。普遍采用的策略包括提升体相锂离子浓度、优化电解液组成以提高锂离子迁移数,进而改善锂离子向电极界面的传质效率,抑制沉积前沿的锂离子耗尽,延缓空间电荷区的形成。然而,此类策略通常面临粘度高、润湿性差、工作窗口窄以及成本较高等挑战。因此,研究者开始转向更直接的界面调控策略:能否通过设计电极界面本身,主动引导锂的均匀沉积,从而从根本上抑制枝晶?这为本文提出的创新界面工程思路提供了研究背景。

3. 创新点

(1)在结构设计上实现了对“尖端效应”的创造性利用。通过构建有序的Cu/Fe3O4纳米尖端阵列,将传统认知中有害的局部电场集中转化为均匀锂沉积的驱动力,变“不利”为“有利”。

(2)提出了电场与磁场协同调控的新机制。利用莫特-肖特基结内建电场与Fe3O4磁性组分的内部磁场耦合,共同引导锂离子传输与分布,实现了对沉积过程的多物理场协同调控。

4. 文章概述

图1. Cu/Fe3O4材料的反应机理与应用示意图。

(1)本研究的设计原理在于利用致密有序的纳米尖端阵列,将原本有害的局部尖端效应转化为有利的均匀化电场。传统“有害尖端效应”源于孤立、随机分布的突起,其极小曲率半径导致局部电场急剧增强,引发锂离子过度聚集并诱发枝晶生长。而本工作中垂直排列的阵列内相邻尖端电场相互耦合与屏蔽,在宏观层面平滑了电势分布,显著削弱了局部场强集中;同时紧密排列的尖端增强了锂离子的横向传质,有效缓解了浓度极化并延迟了空间电荷区形成。当Cu与Fe3O4形成异质结时,费米能级差异在界面处建立了由Cu指向Fe3O4的内建电场,该电场通过促进电荷与离子再分布,均匀化界面电荷密度并降低浓差极化。此外,异质结形成的欧姆接触显著降低了界面电阻,提升了电荷转移效率。在沉积过程中,内建电场提供的纵向驱动力与Fe3O4内部磁场产生的洛伦兹力协同作用,使锂离子轨迹发生偏转并呈现螺旋运动,引导离子避开表面突起、沉积于平整区域,从而实现了三维电极表面及间隙中锂离子的均匀分布与沉积,最终形成宏观无枝晶的均匀锂沉积形貌。

图2. (a) Cu/Fe3O4合成过程示意图。(b) Cu2O/Fe(OH)3的扫描电子显微镜图像。(c) Cu/Fe3O4的扫描电子显微镜图像。(d) Cu(OH)2、Cu2O与Cu/Fe3O4的X射线衍射图谱。(e) Cu/Fe3O4的透射电子显微镜图像。(f) Cu/Fe3O4的高分辨透射电子显微镜图像。(g) Cu/Fe3O4的透射电子显微镜元素分布图。(h) Cu/Fe3O4的Fe 2p与(i) Cu 2p XPS谱图(插图:Cu LMM俄歇谱)。(j) Cu/Fe3O4的磁滞回线。

(2)采用水解耦合氧化还原法结合热还原工艺,在铜箔上成功制备了垂直生长的Cu/Fe3O4纳米棒阵列。相结构分析证实了从Cu(OH)2到Cu2O,最终形成金属Cu与尖晶石Fe3O4的转化过程。高分辨图像显示清晰的Cu (111)与Fe3O4 (311)晶格条纹,元素分布表明各组分均匀分散。XPS谱图进一步验证了Fe3O4中Fe2+/Fe3+的混合价态及金属Cu的存在。材料表现出铁磁性,其n型半导体特性与Cu构成莫特-肖特基异质结。这种无粘结剂、直接生长的阵列结构为高能量密度电池提供了稳定的电极框架。

图3. (a) Li在Cu与Cu/Fe3O4表面吸附能对比。(b) Cu/Fe3O4和(c) Cu表面单个Li原子的吸附构型与吸附能。(d) Cu/Fe3O4和(e) Cu表面吸附单个Li原子的差分电荷密度图。(f) Cu与(g) Fe3O4的功函数。(h) Fe3O4与Cu之间内建电场示意图。(i) Fe3O4与Cu的差分电荷密度图。

(3)为实现均匀锂沉积,优异的亲锂性与快速反应动力学至关重要。密度泛函理论计算表明,Cu/Fe3O4对锂的吸附能(−2.43 eV)显著强于纯铜箔(−1.28 eV),证明其具有更强的亲锂性。差分电荷密度分析进一步揭示了锂原子与Cu/Fe3O4间显著的电荷转移,表明存在强烈的界面相互作用。为探究其动力学增强机制,计算发现Fe3O4的功函数高于Cu,二者耦合后电子自发从Cu流向Fe3O4,在异质界面形成内建电场。该电场不仅促进电荷重分布、避免局部电流集中,还使Fe3O4表面富集负电荷,增强对Li+的吸附,显著降低了锂成核势垒。

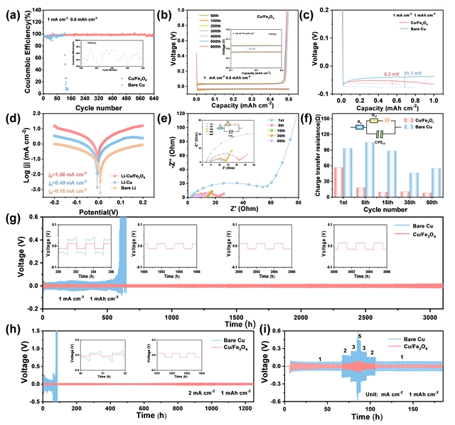
图4. (a) Li||Cu/Fe3O4电池的CE。(b) Li||Cu/Fe3O4电池在不同循环下的电压曲线。(c) Li在Cu/Fe3O4与纯Cu上的成核过电位。(d) Li-Cu/Fe3O4、Li-Cu与纯Li的塔菲尔曲线。(e) Cu/Fe3O4不对称电池的Nyquist图。(f) Cu/Fe3O4与纯Cu电极的电化学阻抗对比。Li-Cu和Li-Cu/Fe3O4对称电池在(g) 1 mA cm−2、(h)2 mA cm−2,1 mAh cm−2容量下的电压滞后曲线。(i) 在不同电流密度下的倍率性能。

(4)Li-Cu/Fe3O4复合负极展现出优异的电化学性能:在循环640次后平均库仑效率达99.2%,且成核过电位仅8.3 mV,显著低于纯Cu电极。动力学分析表明其交换电流密度高达1.56 mA cm−2,且电荷转移电阻持续较低。对称电池测试中,该电极在1 mA cm−2条件下稳定运行超3000小时且极化电压仅12 mV;即使在2 mA cm−2高电流密度下仍能保持约20 mV的低极化并循环超1200小时。不同倍率下的性能对比进一步证实其具有低极化、高可逆的均匀锂沉积能力,表明Cu/Fe3O4电极在动力学与界面稳定性方面具备显著优势,适用于高性能锂金属电池体系。

图5. (a) Cu和(b) Cu/Fe3O4中Li+通量分布的COMSOL模拟。(c) Cu和(d) Cu/Fe3O4中电流密度的COMSOL模拟。(e) Cu/Fe3O4与Cu电极在不同锂沉积容量下的表面形貌演变。(f) Cu/Fe3O4与Cu电极在原位光学显微镜的锂沉积行为。

(5)纳米尖端阵列通过预置均匀分布的“热点”实现锂离子通量与电流密度的宏观均质化,将随机沉积转变为可调控的均匀过程。内建电场与内部磁场协同引导离子沿纳米结构定向传输,实现自下而上的有序填充。形貌分析表明电极最终形成致密无枝晶的沉积层,与纯铜基底的随机枝晶生长形成鲜明对比。该“结构预均化-多场协同”机制在抑制枝晶的同时,有效提升了电极的空间利用率和界面稳定性。

图6. (a) Li-Cu/Fe3O4||LFP与(b) Li-Cu||LFP全电池在不同扫描速率下的CV。(c) 还原/氧化峰电流强度与扫描速率平方根的线性拟合关系。(d) Li-Cu/Fe3O4||NCM811和Li-Cu||NCM811电池在0.5C倍率下的循环性能。(e) Li-Cu/Fe3O4||NCM811电池在0.5C倍率下的电压-容量曲线。(f) Li-Cu/Fe3O4||NCM811和Li-Cu||NCM811电池在0.1至2C倍率范围内的倍率性能。(g) Li-Cu/Fe3O4||LFP和(h) Li-Cu||LFP全电池在0.5C倍率下不同循环圈数的电压-容量曲线。(i) Li-Cu/Fe3O4||LFP、Li-Cu||LFP及纯Li||LFP电池在0.5C倍率下的容量-电压曲线对比。(j) Li-Cu/Fe3O4||LFP、Li-Cu||LFP及纯Li||LFP电池的倍率性能与(k) 循环性能。

(6)为评估Cu/Fe3O4的实用潜力,将其与商用LFP及NCM811正极匹配构建全电池。电化学测试表明,该复合负极体系具有优异的动力学性能。且在高负载LFP条件下循环200次后容量保持率达95%,极化电压最低。对于NCM811体系,电池在2C倍率下循环150次后容量保持率仍达94.8%。倍率测试中,即使在高至5C的电流下仍能保持可逆容量,且倍率恢复后容量基本无衰减。这些结果证实了Li-Cu/Fe3O4负极在提升全电池倍率性能与循环稳定性方面的显著优势,展现出良好的应用前景。

5. 启示

本文通过将传统有害的“尖端效应”重构为有序纳米阵列,实现了对锂沉积行为的主动引导,为界面设计提供了“变害为利”的新思路;其次,电场与磁场的协同调控机制表明,多重物理场耦合能调控离子传输与界面过程;最后,所提出的结构-场协同策略在对称电池与高负载全电池中均展现出卓越的兼容性,为面向实用化的金属负极设计提供了从原理创新到系统验证的完整研究范式。

引用信息:Hongqin Chen, Xinshuo Li, Min Ling, Xuehui Gao, Dian Zhao, Zhongwei Chen, Dense nano-tips homogenize lithium deposition, Adv. Powder Mater. 5(2026)100401. https://doi.org/10.1016/j.apmate.2026.100401

扫二维码 查看全文

原文链接:https://www.sciencedirect.com/science/article/pii/S2772834X26000096

 
 
 
特别声明:本文转载仅仅是出于传播信息的需要,并不意味着代表本网站观点或证实其内容的真实性;如其他媒体、网站或个人从本网站转载使用,须保留本网站注明的“来源”,并自负版权等法律责任;作者如果不希望被转载或者联系转载稿费等事宜,请与我们接洽。
 
 打印  发E-mail给: 
    
 
相关新闻 相关论文

图片新闻
微观世界的“超级显微镜”  科学家刷新锂离子电容器件低温运行纪录
科学家制造出可实时扭曲和控制光的芯片 难以捉摸的“核时钟”有望实现
>>更多
 
一周新闻排行
 
编辑部推荐博文