来源:Biology 发布时间:2026/3/25 14:02:31
选择字号:
叶酸通过抑制 PI3K/AKT/NF-κB/MLCK 轴恢复肠道屏障完整性,从而减轻溃疡性结肠炎 | MDPI Biology

论文标题:Folate Attenuates Ulcerative Colitis via PI3K/AKT/NF-κB/MLCK Axis Inhibition to Restore Intestinal Barrier Integrity

论文链接:https://www.mdpi.com/2079-7737/14/11/1573

期刊名:Biology

期刊主页:https://www.mdpi.com/journal/biology

文章导读:

一、主题内容

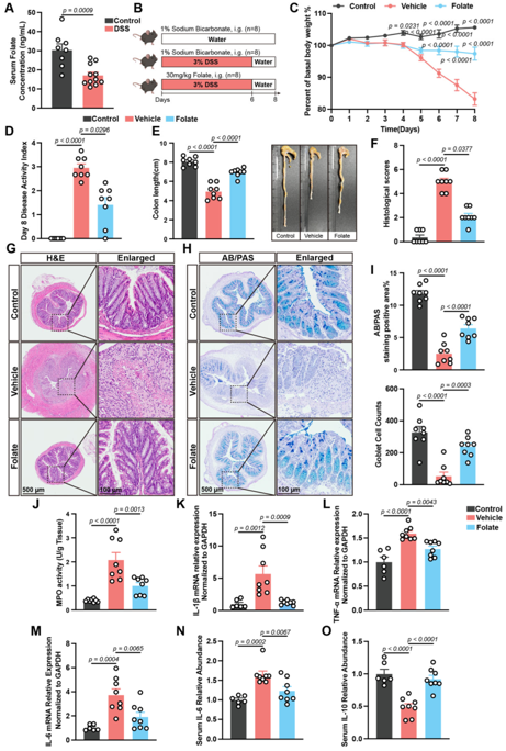
本文主要研究了叶酸通过抑制PI3K/AKT/NF-κB/MLCK信号轴来修复肠道屏障完整性,进而缓解溃疡性结肠炎的效果。研究结合了生物信息学(孟德尔随机化分析)、动物实验(DSS诱导的结肠炎模型)和体外细胞实验,多维度验证了叶酸在肠道炎症中的保护价值。

二、研究目的

探究因果关系:利用孟德尔随机化(MR)方法,从遗传学角度分析循环维生素水平与炎症性肠病(IBD)风险之间的潜在因果联系。

验证治疗效果:在实验模型中观察外源性补充叶酸是否能减轻结肠炎的症状(如体重减轻、结肠缩短、组织损伤)。

阐明分子机制:深入研究叶酸如何影响肠道上皮屏障功能,并寻找其调控的关键信号通路。

三、结论亮点

遗传证据支持:孟德尔随机化分析发现,遗传预测的较高循环叶酸水平与溃疡性结肠炎(UC)风险降低显著相关,确认了叶酸的保护作用。

显著改善临床表型:实验证明,补充叶酸可显著降低DSS诱导的小鼠结肠炎疾病活动指数(DAI),减轻粘膜损伤,减少促炎细胞因子(如IL-1β, TNF-α, IL-6)的释放。

修复肠道屏障:研究发现叶酸能有效提升紧密连接蛋白(如ZO-1、Occludin、E-cadherin)的表达,并减小肠上皮细胞间的间隙,从而恢复肠道的物理防御功能。

揭示关键信号通路:转录组学和蛋白验证表明,叶酸通过抑制PI3K/AKT/NF-κB/MLCK/MLC2这一信号轴发挥作用。抑制该轴能减少肌球蛋白轻链激酶(MLCK)介导的屏障破坏。

安全性与应用前景:相比于直接的MLCK抑制剂(常具有毒性),叶酸作为一种人体必需的微营养素,具有极高的安全性和临床转化潜力。

四、总结

该研究确立了叶酸不仅是一种基础营养素,更是一种能够有效靶向修复肠道屏障的候选治疗药物。研究强调了叶酸在溃疡性结肠炎患者临床管理中的重要性,支持将其纳入UC的营养治疗策略中。通过抑制PI3K/AKT驱动的炎症级联反应,叶酸能够重建受损的肠粘膜,为治疗炎症性肠病提供了新的生物学证据和干预思路。

期刊动态:

最佳视频摘要奖现已开启:展示您的研究;扩大您的影响。视频摘要提交截止日期:2026年8月31日

Biology 期刊介绍

主编:Jukka Finne, University of Helsinki, Finland; Andrés Moya, University of Valencia and CSIC, Spain

期刊主要涵盖细胞生物学、发育生物学、进化生物学、生物化学与分子生物学、微生物学等所有生物领域。期刊被Scopus、SCIE (Web of Science)、PubMed等重要数据库收录。

2024 Impact Factor
3.5 (JCR Q1*)
2024 CiteScore
7.4 (Q1**)
Time to First Decision
16.8 Days
Acceptance to Publication
2.9 Days

* JCR Q1 at "Biology"

** CiteScore Q1 at "General Agricultural and Biological Sciences"

 
 
 
特别声明:本文转载仅仅是出于传播信息的需要,并不意味着代表本网站观点或证实其内容的真实性;如其他媒体、网站或个人从本网站转载使用,须保留本网站注明的“来源”,并自负版权等法律责任;作者如果不希望被转载或者联系转载稿费等事宜,请与我们接洽。
 
 打印  发E-mail给: 
    
 
相关新闻 相关论文

图片新闻
科学家制造出可实时扭曲和控制光的芯片 难以捉摸的“核时钟”有望实现
研究发现大型真菌新物种 研究发现旋转速度快得不可思议的小行星
>>更多
 
一周新闻排行
 
编辑部推荐博文