|
|
|
|
|
北京农学院——根际微生物群和土壤养分的动态变化驱动中国块菌-板栗菌根苗的菌根发育 | MDPI Horticulturae |
|
|
论文标题:Dynamic Shifts in Rhizosphere Microbiome and Soil Nutrients Drive Tuber sinense Mycorrhizal Development in Castanea mollissima Seedlings
论文链接:https://www.mdpi.com/2311-7524/12/3/266
期刊名:Horticulturae
期刊主页:https://www.mdpi.com/journal/horticulturae
导读
松露通常指块菌属真菌的子囊果,兼具极高的经济价值与食用价值。但由于长期过度采挖,野生松露资源已面临严重生存危机,实现其可持续保育促繁成为行业亟待解决的关键问题。块菌作为典型的外生菌根真菌,能与板栗、松树等宿主植物形成互惠互利的菌根共生关系,而通过培育菌根苗实现松露人工扩繁,是目前可行性的规模化种植路径。在菌根苗培育过程中,块菌会塑造独特的根际微生物群落,部分微生物还能与块菌形成协同促生作用。然而,针对人工栽培块菌菌根苗过程中,根际微生物群落的动态演替规律,相关研究还不够充分。北京农学院张国庆教授及其团队在Horticulturae期刊发表了研究文章“Dynamic Shifts in Rhizosphere Microbiome and Soil Nutrients Drive Tuber sinense Mycorrhizal Development in Castanea mollissima Seedlings”。文章以接种中国块菌(Tuber sinense)的板栗苗为研究对象,开展了为期8个月的育苗试验,结合高通量测序与土壤理化分析,探究微生物群落演替、土壤养分与菌根发育之间的关联。研究发现,接种后板栗苗根际土壤发生显著变化,细菌-真菌跨域共现网络79.23%为正相互作用,展示了微生物群落的协同发展。此外,研究结果表明块菌与氮、钾、磷、钙等养分,Staphylotrichum 和Spizellomyces高度正相关。这项研究为板栗-中国块菌菌根发育过程中根际微生物的演替规律提供了系统见解,同时为微生物介导的菌根苗培育优化,以及中国黑松露的可持续栽培提供了重要理论支撑。

图形摘要
研究过程与结果
早期显微镜观察发现,在板栗与中国块菌菌根共生过程中,接种3个月后菌根结构开始少量形成,8个月时进入成熟发育阶段。本研究推测,接种块菌会显著改变板栗幼苗根际土壤的理化性质和微生物群落结构。在接种后1、3、8个月采集根际土壤样品,测定其理化参数。采用高通量测序技术分析微生物群落的动态变化。
在接种和栽培过程中,土壤理化性质发生了动态变化(图1)。总体而言,接种时间对土壤性质和养分动态的影响在从初始接种到成熟菌根形成的整个过程中表现出不同的时间模式。在微生物群落结构上,未接种处理组(NM)的细菌、真菌群落结构与接种组差异明显;接种后1个月(T1)和3个月(T3)的样品,微生物群落特征高度相似,而接种8个月(T8)的样品则展现出独特的微生物群落特征(图2)。
图3展示了门水平和属水平的物种相对丰度。从细菌类群来看,不同菌根发育阶段的优势菌门均包含变形菌门(Proteobacteria)、绿弯菌门(Chloroflexi)和酸杆菌门(Acidobacteriota),其中T8阶段还额外出现了拟杆菌门(Bacteroidota)和厚壁菌门(Firmicutes)。令人惊喜的是,常展现出促生能力的假单胞菌(Pseudomonas),平均丰度达5.18%,能为菌根发育提供有力助力。真菌类群方面,子囊菌门在所有时期均占据主导地位,相对丰度始终超过70%;而块菌的相对丰度在T8阶段达到8.81%。在块菌产区中的块菌塘的相对丰度一般为1% ~ 8%,这表明此次接种的有效性。
LEfSe分析展示了不同时期不同的分类水平上的差异微生物(图4)。在LDA阈值设为4的条件下,细菌和真菌分别有23个、17个类群表现出显著差异。其中,马赛菌属(Massilia)、鞘氨醇单胞菌属(Sphingomonas)以及前文提到的假单胞菌属(Pseudomonas)等细菌显著增多,这些细菌可能具备促进植物生长、帮助植物抵御逆境、助力菌根形成的功能。真菌方面,块菌和圆孢霉属(Staphylotrichum)等真菌表现出显著的富集趋势。进一步通过共现网络分析(图5)发现,块菌分别与鞘氨醇单胞菌属(Sphingomonas)和Spizellomyces展现出强正相关。同时,共现网络中正相关高达79.23%,说明微生物之间以“互惠合作”为主,这种良性互动不仅能维持菌根幼苗系统的稳定,更能为块菌菌根的形成提供有利的微环境。
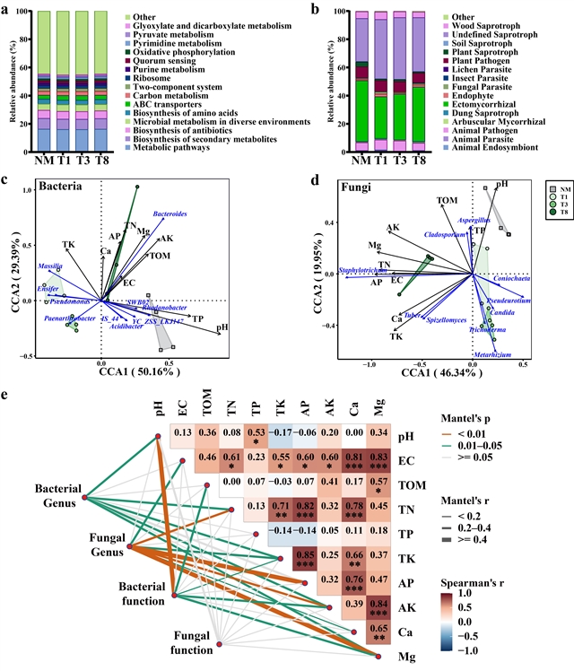
为了进一步了解土壤因素与微生物群落的相互影响,我们还通过CCA分析(图6)和VPA分析等发现,土壤pH值、速效钾(AK)和镁(Mg)对细菌群落有显著影响,而对于真菌群落,镁(Mg)、有效磷(AP)、速效钾(AK)、全氮(TN)和钙(Ca)则是关键影响因子。随后的Mantel检验(图6)也得出了相似的结果,但有趣的是,土壤理化性质与真菌的功能特征之间,并没有表现出显著的相关性。这一现象可能和真菌的生长方式有关,尤其是块菌等外生菌根真菌,限制其生长的主要因素为碳源的获取,但它们的生长并不依赖直接从土壤中分解吸收木质素纤维素等碳源,而是主要依靠共生的植物伙伴(比如板栗苗)提供的糖和(或)脂肪等碳源。基于这些发现,我们可以制定针对性的根际优化策略,比如调整土壤pH值、改善氮、钾、磷、钙等养分的有效性,或是添加特定微生物接种剂,从而提高菌根苗的培育效率、提升菌根形成率、缩短育苗周期,最终助力松露保育促繁和产量的提升。

图1. 不同发育阶段的土壤理化性质。(a)pH值;(b)电导率(EC);(c)总有机物(TOM);(d)总氮(TN);(e)总磷;(f)总钾;(g)有效磷;(h)有效钾;(i)钙(Ca);(j)镁(Mg)。NM:未接种;T1、T3和T8:分别为接种后1、3和8个月的样品。

图2. 不同发育阶段细菌(a)和真菌(b)群落基于Bray-Curtis的PCoA图。

图3. 不同发育阶段中优势细菌(a, b)和真菌(c, d)类群在门水平(前10个门)和属水平(前20个属)的相对丰度堆积柱状图。

图4. 利用LEfSe分析在不同发育阶段间丰度存在显著差异的细菌(a)和真菌(b)类群。LDA=4.0。

图5. 不同发育阶段属水平的共现网络分析。(a) 细菌与真菌群落的共现网络图。线性回归分析显示块菌属(Tuber)与Staphylotrichum(b) 及Spizellomyces(c)呈正相关。

图6. 微生物功能谱及其与环境因子的关系。(a, b)不同发育阶段细菌(a)和真菌(b)群落的预测功能谱。(c, d)典型对应分析(CCA)排序图,展示土壤细菌(c)和真菌(d)群落与环境变量之间的关系。图中黑色箭头代表环境变量,蓝色箭头代表微生物类群。(e) Mantel tests显示微生物属、预测功能与环境因子之间的相关性。
研究总结
本研究系统的分析了中国块菌与板栗幼苗在菌根化育苗的过程中根际微生态与菌根发育的内在关联。根际微生物群落发生了显著变化。接种后8个月,块菌、Staphylotrichum和Sphaerosporella等关键真菌属显著富集,表明它们在菌根形成和营养循环中的潜在作用。积极的细菌-真菌相互作用有助于菌根系统的稳定性和恢复力。关键的土壤因素,包括pH、AK和Mg,塑造了微生物群落的组合。此外,块菌与TN、TK、AP和Ca等必需营养素呈强正相关。总的来说,这些发现不仅了解了松露和板栗苗共生时的微生态规律,更为我们提供了针对性的土壤和微生物管理思路——通过调控这些关键因素,能有效提高黑松露菌根苗的培育效率,既助力松露实现规模化、可持续种植,保护野生资源,也能为可持续农林业发展提供支持,让这一珍贵食材走进更多人的生活。
本文章的通讯作者是北京农学院张国庆教授,第一作者为北京农学院-新疆农业大学联合培养博士研究生王溢洋,该论文的发表受到了国家重点研发计划项目(2024YFD2200600)和北京市食用菌体系岗位专家项目(BAIC03)的资助。
Horticulturae 期刊介绍
主编:Luigi De Bellis, Università del Salento, Italy
期刊重点关注温带到热带园艺的所有领域及相关学科,主题包括果树、蔬菜、花卉、苗圃和风景、以及草药和香料作物等,研究涉及整个园艺供应链。
|
2024 Impact Factor
|
3.0
|
|
2024 CiteScore
|
5.1
|
|
Time to First Decision
|
16.7 Days
|
|
Acceptance to Publication
|
2.6 Days
|
特别声明:本文转载仅仅是出于传播信息的需要,并不意味着代表本网站观点或证实其内容的真实性;如其他媒体、网站或个人从本网站转载使用,须保留本网站注明的“来源”,并自负版权等法律责任;作者如果不希望被转载或者联系转载稿费等事宜,请与我们接洽。