|
|
|
|
|
植物炭疽病病原真菌分类取得新进展:发现四个新物种,核桃等多种寄主炭疽病病原菌多样性显著 |
|
|
研究背景
炭疽病是由Colletotrichum属真菌引起的全球性植物病害,被列为十大植物病原菌之一,尤其在热带和亚热带地区蔓延迅速。这类真菌可侵染植物地上部分,导致叶片、茎干出现褐色斑点,严重时引发大面积坏死和萎蔫,甚至造成采后腐烂,对经济作物如核桃、油茶等构成重大威胁。
C. gloeosporioides、C. siamense等种类在中国核桃等作物中分离率较高,表明炭疽菌属物种生态适应性广泛。针对中国境内炭疽病的病原多样性,本研究旨在系统揭示中国炭疽病病原真菌的物种组成、地理分布和寄主适应性,为病害防控提供科学依据。

图1 炭疽病样本症状照
研究方法及结果
2023—2024年,北京林业大学林学院范鑫磊副教授科研团队在京、闽、粤、黔、陕5省市采集110份疑似炭疽病样本(含67份炭疽病典型症状样本),通过组织分离、孢子接种获纯培养。结合改良CTAB法提DNA,针对7个关键基因位点(ITS、gapdh、chs-1、act、tub2、his3和cal)进行精准扩增。借助MAFFT在线平台,结合最大似然法和贝叶斯推断,构建系统发育树揭示病菌演化路径。采用Excel 2020计算不同物种的出现频率与相对丰度,明确各寄主上优势种的组成差异;进一步利用 Excel 2020 的饼图工具计算不同物种在核桃中的相对丰度,评估核桃上的优势物种。
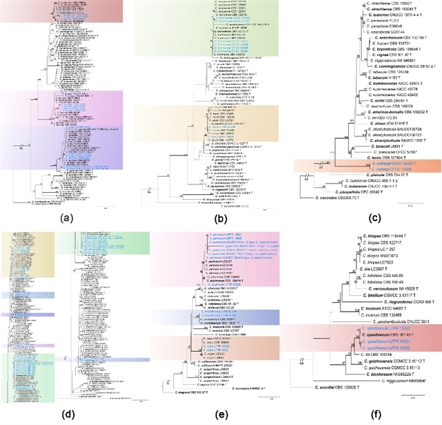
物种鉴定丰富:研究共鉴定出16个Colletotrichum物种(图2,支持率均高于90%,确保了物种划分的可靠性),分别属于6个物种复合体(C. acutatum, C. boninense, C. destructivum, C. gloeosporioides, C. orchidearum, C. spaethianum)。其中包含4个新物种(图3,C. aquilariae、C. crataegi、C. dongguanense和C. flavosporum);12个已知物种(C. fructicola、C. gloeosporioides、C. siamense等),并提出了C. gloeosporioides复合体中多个物种(如C. juglandium)被归并为C. gloeosporioides的同义词,解决了分类争议。

图2 炭疽菌6个复合种的系统发育树图

图3 炭疽菌4个新物种(C. aquilariae、C. crataegi、C. dongguanense和C. flavosporum)的形态图
地理分布差异显著:北京物种多样性最高(共6种,包括1个新物种),广东是新物种热点,推测地理隔离促进了新物种形成;C. gloeosporioides分离率最高,广泛分布于北京、陕西和贵州,显示其强适应性(图4)。
广谱寄生性:C. gloeosporioides可感染11科植物,如紫穗槐、五叶地锦等,显示其宿主范围广;其中核桃更易受C. gloeosporioides侵染(占比达22%,图4),可能与叶片结构或抗病性弱有关。
10个新寄主记录:如C. boninense首次在常春藤上发现,拓展了病原生态位。

图4 炭疽物种分布及寄主占比图
研究总结
本研究系统揭示了中国炭疽病病原真菌的多样性与生态规律,为病害防控提供了理论基础。未来需结合高通量测序技术,进一步解析病原机制。成果对农林病害管理具有重要参考价值。
特别声明:本文转载仅仅是出于传播信息的需要,并不意味着代表本网站观点或证实其内容的真实性;如其他媒体、网站或个人从本网站转载使用,须保留本网站注明的“来源”,并自负版权等法律责任;作者如果不希望被转载或者联系转载稿费等事宜,请与我们接洽。