
2026年4月7日出版的《自然—遗传学》杂志发表了美国科学家的一项最新研究成果。来自斯坦福大学的Livnat Jerby团队发现了高含量CRISPR激活筛选鉴定了基于合成致死RNA的机制,使癌细胞对靶向T细胞毒性敏感。
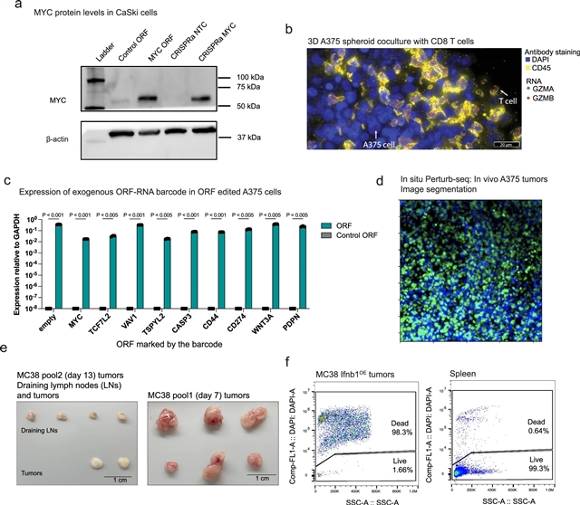
结合功能获得、单细胞和光学高含量筛选,研究组确定了基于RNA的机制,选择性地使靶细胞对TCR特异性T细胞毒性敏感。首先,在黑色素瘤细胞中进行CRISPR激活筛选,鉴定出功能多样的TCR特异性细胞毒性调节因子,包括SAFB、KHDRBS1、MYC、CD44、WNT3A、WNT1等。在癌症和病毒感染的细胞中表达致敏击中可恢复TCR特异性细胞毒性。
接下来,课题组人员开发了用于光学池遗传筛选的原位扰动-序列,具有原位检测扰动和空间转录组读数。Perturb-seq和体内原位Perturb-seq显示,这些撞击集中在共享的细胞自主机制和细胞间机制上,绘制了基因-环境相互作用的图谱,并揭示了Wnt配体激活T细胞。该研究引入了一种可扩展的方法来解码细胞和组织水平上的基因功能,揭示了上下文特异性基因功能,通过合成致死的基于RNA的干预,恢复基于T细胞的靶向消除功能失调细胞。
据了解,T细胞通过T细胞受体(TCR)识别它们的靶细胞。
附:英文原文
Title: High-content CRISPR activation screens identify synthetically lethal RNA-based mechanisms to sensitize cancer cells to targeted T cell cytotoxicity
Author: Akana, Reece Villarin, Yoe, Jeehyun, Laveroni, Olivia, Sun, Chang, Kim, Young-Min, Jerby, Livnat
Issue&Volume: 2026-04-07
Abstract: T cells recognize their target cells through the T cell receptor (TCR). Combining gain-of-function, single-cell and optical high-content screens, we identified RNA-based mechanisms that selectively sensitize target cells to TCR-specific T cell cytotoxicity. First, CRISPR activation screens in melanoma cells identify functionally diverse regulators of TCR-specific cytotoxicity, including SAFB, KHDRBS1, MYC, CD44, WNT3A, WNT1 and others. Expressing sensitizing hits in cancer and virally infected cells restores TCR-specific cytotoxicity. Next, we developed in situ Perturb-seq for optical pooled genetic screens with in situ detection of perturbations and spatial transcriptomic readouts. Perturb-seq and in vivo–in situ Perturb-seq show that the hits converge on shared cell-autonomous and intercellular mechanisms, map gene–environment interactions and reveal that Wnt ligands activate T cells. Introducing a scalable approach to decode gene function at the cell and tissue level, the study uncovered context-specific gene functions to restore targeted T cell-based elimination of dysfunctional cells via synthetically lethal, RNA-based interventions.
DOI: 10.1038/s41588-026-02561-7
Source: https://www.nature.com/articles/s41588-026-02561-7
Nature Genetics:《自然—遗传学》,创刊于1992年。隶属于施普林格·自然出版集团,最新IF:41.307
官方网址:https://www.nature.com/ng/
投稿链接:https://mts-ng.nature.com/cgi-bin/main.plex
