
华盛顿大学Taranjit S. Gujral课题组取得一项新突破。他们的最新研究探明了临床批准的激酶抑制剂的综合分析揭示了突变特异性抑制剂和药物再利用的机会。相关论文发表在2026年4月20日出版的《自然—生物技术》杂志上。
为了了解激酶抑制剂的潜在用途,课题组人员分析了约100种已批准的激酶抑制剂中的86种,针对758种激酶,包括409种野生型和349种致癌变异,并进行了生化激酶测定。他们的研究结果将可药物激酶的数量从89个增加到235个,揭示了他们样本中94%的突变和97%的突变数被至少一种现有药物抑制。数据集揭示了突变特异性选择性,特别是在酪氨酸激酶FGFR和MET中,突出了差距和重新利用的机会。
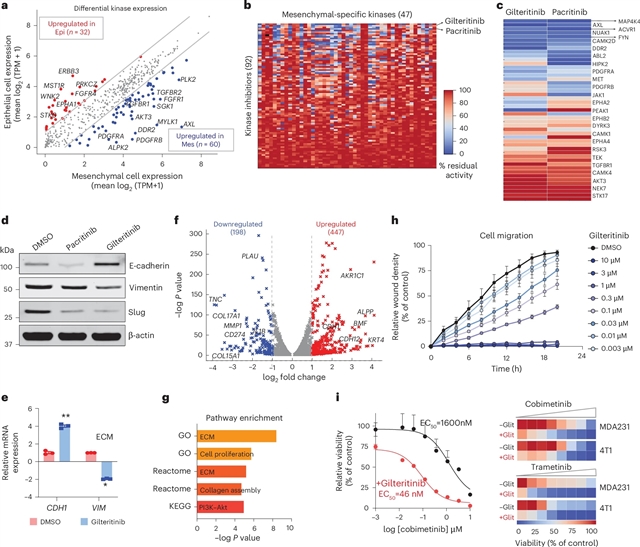
课题组人员通过实验验证了几个可行的发现,包括替波替尼在胶质母细胞瘤中靶向IRAK1/4-胆固醇途径,布加替尼在胰腺癌中靶向MARK2/3-Hippo途径,吉特替尼克服MET突变驱动的耐药和转移。为了促进对他们数据的探索,该课题组人员提供了KIRHub,一个基于网络的工具,可以识别现有的野生型和突变激酶抑制剂,以指导精确的肿瘤学。
据了解,蛋白激酶是细胞信号传导的核心,也是癌症治疗的关键药物靶点。
附:英文原文
Title: Comprehensive profiling of clinically approved kinase inhibitors reveals mutation-specific inhibitors and opportunities for drug repurposing
Author: Saifudeen, Mehlam, Zhu, Songli, Liang, Shuguang, Eason, Mia, Goupil, Alison, Mische, Deanna F., Loch, Christian M., Ma, Haiching, Chan, Marina, Gujral, Taranjit S.
Issue&Volume: 2026-04-20
Abstract: Protein kinases are central to cell signaling and key drug targets in cancer. To inform potential repurposing of kinase inhibitors, we profiled 86 of the ~100 approved kinase inhibitors against 758 kinases, including 409 wild-type and 349 oncogenic variants using a biochemical kinase assay. Our results increase the number of druggable kinases from 89 to 235, revealing that 94% of mutations and 97% of fusions represented in our samples are inhibited by at least one existing drug. The dataset revealed mutation-specific selectivity, especially in tyrosine kinases FGFR and MET, highlighting gaps and repurposing opportunities. We experimentally validated several actionable findings, including tepotinib to target the IRAK1/4–cholesterol pathway in glioblastoma, brigatinib to target the MARK2/3–Hippo pathway in pancreatic cancer and gilteritinib to overcome MET mutation-driven drug resistance and metastasis. To facilitate exploration of our data, we provide KIRHub, a web-based tool that allows identification of existing inhibitors of wild-type and mutated kinases to guide precision oncology.
DOI: 10.1038/s41587-026-03090-8
Source: https://www.nature.com/articles/s41587-026-03090-8
Nature Biotechnology:《自然—生物技术》,创刊于1996年。隶属于施普林格·自然出版集团,最新IF:68.164
官方网址:https://www.nature.com/nbt/
投稿链接:https://mts-nbt.nature.com/cgi-bin/main.plex
