
瑞士巴塞尔分子与临床眼科学研究所Botond Roska团队宣布他们的研究显示,细胞类型靶向线粒体移植拯救细胞退化。相关论文发表在2026年4月15日出版的《自然》杂志上。
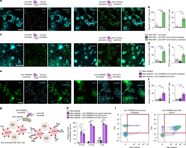
在这里,该课题组研究人员开发了MitoCatch作为一种将线粒体传递到特定细胞类型的系统,这些细胞类型为不同类型的蛋白质结合物。供体线粒体通过细胞表面显示的单特异性结合物、线粒体显示的单特异性结合物或连接线粒体与靶细胞的双特异性结合物被靶细胞捕获。利用MitoCatch,该研究团队发现供体线粒体被有效地内化,暴露在细胞质中,在靶细胞内移动并进行离子和裂变。通过设计具有不同亲和力的结合物,该课题组人员调整了线粒体递送的效率。该研究团队证明了靶向线粒体移植到视网膜细胞类型,神经元和心脏,内皮细胞和免疫细胞在人类和小鼠。线粒体移植促进了视神经萎缩个体受损神经元的体外和小鼠体内神经元损伤后的存活。MitoCatch是一种潜在的策略,针对受线粒体功能障碍相关疾病影响的器官中具有线粒体的疾病影响细胞类型。
据介绍,许多目前无法治愈的疾病,包括神经退行性疾病、视神经萎缩和心力衰竭,都与线粒体功能障碍有关。健康线粒体的移植被认为是一种潜在的治疗策略。然而,缺乏将供体线粒体靶向疾病影响细胞类型的方法限制了治疗的特异性和有效性。
附:英文原文
Title: Cell-type-targeted mitochondrial transplantation rescues cell degeneration
Author: Ayupov, Temurkhan, Moreno-Juan, Vernica, Curtoni, Serena, Fratzl, Alex, Sharma, Upnishad, Posada-Cspedes, Susana, Ratiu, Ramona, Morikawa, Rei, Meyer, Alexandra Graff, Pezzoli, Margherita, Bantug, Glenn, Chevalier, Morgan, Hou, Yanyan, Nadeau, Sarah A., Herrero-Navarro, lvaro, Ayinampudi, Vikram, Kastanaki, Elizabeth, Whitehead, Natasha, Siwicki, Rebecca A., Ribeiro, Mariana M., Han, Ji Hoon, Bucci, Annalisa, Hess, Christoph, Picelli, Simone, Renner, Magdalena, Mller, Daniel J., Cowan, Cameron S., Hansen, Simon, Roska, Botond
Issue&Volume: 2026-04-15
Abstract: A number of currently untreatable diseases, including neurodegenerative disorders, optic nerve atrophy and heart failure, are associated with mitochondrial dysfunction. Transplantation of healthy mitochondria has been proposed as a potential therapeutic strategy1,2,3. However, the lack of methods to target donor mitochondria to disease-affected cell types limits treatment specificity and efficacy. Here we developed MitoCatch as a system to deliver mitochondria to specific cell types using different types of protein binders. Donor mitochondria are captured by target cells by cell-surface-displayed monospecific binders, mitochondrion-displayed monospecific binders or bispecific binders linking mitochondria to target cells. Using MitoCatch, we show that donor mitochondria are efficiently internalized, exposed to the cytosol, move, and undergo fusion and fission inside target cells. By engineering binders with different affinities, we tune the efficiency of mitochondrial delivery. We demonstrate targeted mitochondrial transplantation to retinal cell types, neurons and cardiac, endothelial and immune cells in humans and mice. Transplanted mitochondria promoted the survival of damaged neurons from an individual with optic nerve atrophy in vitro and after neuronal injury in mice in vivo. MitoCatch is a potential strategy to target disease-affected cell types with mitochondria in organs affected by diseases associated with mitochondrial dysfunction.
DOI: 10.1038/s41586-026-10391-0
Source: https://www.nature.com/articles/s41586-026-10391-0
Nature:《自然》,创刊于1869年。隶属于施普林格·自然出版集团,最新IF:69.504
官方网址:http://www.nature.com/
投稿链接:http://www.nature.com/authors/submit_manuscript.html
