|
|
|
|
|
利用多频全极化机载SAR数据的多层与剖面土壤水分反演及不确定性评估 | MDPI Water |
|
|
论文标题:Multi-Layer and Profile Soil Moisture Estimation and Uncertainty Evaluation Based on Multi-Frequency (Ka-, X-, C-, S-, and L-Band) and Quad-Polarization Airborne SAR Data from Synchronous Observation Experiment in Liao River Basin, China
论文链接:https://www.mdpi.com/2073-4441/17/14/2096
期刊名:Water
期刊主页:https://www.mdpi.com/journal/water
原文作者介绍:
• 第一作者
姓名:钱嘉鑫
机构:中国科学院南京土壤研究所
研究方向:土壤水分遥感反演算法开发与应用
• 通讯作者
姓名:孙维东
机构:武汉大学测绘遥感信息工程全国重点实验室
研究方向:合成孔径雷达图像处理与智能解译
文章导读
土壤水分不仅影响作物生长与保产,更关系到区域生态、水循环及气候系统。不同深度的土壤水分是植被生长发育与水热能力交换的指示因子。现有土壤水分卫星产品主要提供表层土壤水分(深度0-5 cm),且空间分辨率有限(数公里级),剖面分层(深度10-50 cm)土壤水分高分辨率产品稀缺。本文依托机载多频高分SAR联合观测实验,梳理了Ka、X、C、S、L波段的“植被—土壤”穿透规律,联合多频观测实现了地表下0 cm至50 cm深度区间的分层土壤水分反演,可以为三维剖面土壤水分监测提供新的思路与方法。
研究材料与方法
研究团队于2023年7–8月中国科学院空天院开展辽河流域机载SAR飞行活动期间,联合多家单位开展了地面同步观测实验(AMFSEX)。研究区地势平坦开阔,河网密集,覆盖农田(玉米、大豆、水稻)、草地、湿地以及低/高郁闭度林地等。地面采样数据包括7个深度土壤水分(3 cm、5 cm、10 cm、20 cm、30 cm、40 cm以及50 cm)、土壤质地、土壤有机质、土壤粗糙度以及植被参数(叶面积指数LAI);收集的遥感数据包括机载多频SAR影像(空间分辨率为0.3–1.0 m,与SAR频率成正比)与SuperDove光学数据(空间分辨率为3m,8波段反射率)。研究区域概况如下图(即论文图1):

研究区概况与采样点位分布
本文聚焦于探索多频全极化观测在剖面分层土壤水分估计方面的潜力。采用的技术方法包括:①以水云模型(WCM)作为经典散射模型代表,分别参考通道散射能量和理论穿透深度(基于Dobson介电混合模型、Hallikainen修正模型)设置极化通道与频段权重,构建了多频段、全极化自适应加权约束的WCM模型,实现多层土壤水分反演;②以高斯过程回归(GPR)作为机器学习模型代表,采用多种输入特征组合估计多层土壤水分,同时开展两类方法的对比分析。
研究结果与讨论
结论一(多频段理论土壤穿透深度分析):
随着土壤含水量、雷达入射角和雷达频率的增加,微波对土壤的理论穿透能力逐渐下降,下图以L波段、C波段为例说明(即论文图4)。

多频SAR对土壤的理论穿透深度
结论二(多频全极化加权水云模型反演分层土壤水分):
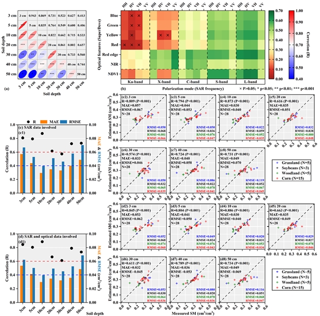
对原始WCM模型进行多频全极化加权处理降低了异常点影响,显著改善了剖面分层土壤水分估计效果。本文发现在使用多频数据的条件下,分别将光学植被指数(如NDVI)、SAR交叉极化比作为WCM的植被描述符时,反演精度基本持平。水分估计误差随着深度增加呈现先降低后升高的趋势,其中10 cm处的近表层误差最低(约0.04 cm3/cm3)。具体结果如下图所示(即论文图6),其中子图(c)和(d)为以交叉极化比、NDVI作为植被描述符的反演结果。

基于多频全极化加权水云模型的分层土壤水分反演结果
结论三(多特征联合GPR算法反演分层土壤水分):
机器学习回归算法能以纯数据驱动的方式学习复杂映射关系,相比于WCM等散射模型可以更直接地利用丰富的外源特征。通过逐渐引入多频SAR、多光谱和土壤物理/几何参数特征,GPR反演误差依次降低,其中引入多光谱特征精度变化较小,但引入土壤参数改善效果明显。此外,GPR反演误差同样随深度增加出现先降后升的现象。具体结果如下(即论文图7)。

基于多特征联合高斯回归过程的分层土壤水分反演结果
研究总结
本文首次探索了应用五频段全极化SAR数据对0 cm至50 cm深度区间的土壤水分反演实效。通过理论穿透深度与反演误差分析,发现虽然最优穿透能力随着植被覆盖和土壤参数而变化,但多频SAR估计土壤水分的敏感区域总体处于土壤下10 cm至30 cm深度区间。
相比传统WCM,构建的加权WCM模型可有效改善植被覆盖区土壤水分估计结果,且不依赖光学植被描述符即可达到较高精度。考虑到光学遥感受云雨限制以及散射模型可以仅使用少量实测数据标定经验参数的特点,加权WCM具有兼顾分层土壤水分反演时效性和精确性的优势。
在不考虑时效性因素且有土壤质地等外源数据可用时,GPR算法能够以多输入多输出回归的方式,建立多源数据(多频SAR/多光谱/土壤物理几何参数)与实测分层土壤水分之间的复杂映射函数,从而进一步提高反演精度。
Water 期刊介绍
主编:Dr. Jean-Luc PROBST, University of Toulouse, France
Water 期刊于2009年创刊,是一本国际性、跨学科同行评审开放获取半月刊。发表论文主题涵盖水科学的所有方面,包括水资源领域相关的科学、技术、管理和治理等原创性研究论文和综述论文。
期刊排名
JCR分区二区(Water Resources)/ CiteScore分区一区(Aquatic Science)
被主要数据库收录
Scopus, SCIE (Web of Science), Ei Compendex, GEOBASE, GeoRef, PubAg, AGRIS, CAPlus / SciFinder, Inspec, and other databases
快速发表
投稿后18.9天内获得第一次决定;接收到发表的时间为2.7天(2025年下半年在该期刊发表的论文的中位数值)
特别声明:本文转载仅仅是出于传播信息的需要,并不意味着代表本网站观点或证实其内容的真实性;如其他媒体、网站或个人从本网站转载使用,须保留本网站注明的“来源”,并自负版权等法律责任;作者如果不希望被转载或者联系转载稿费等事宜,请与我们接洽。