
近日,美国杜克大学Amy S. Gladfelter及其课题组的论文发现了RNA特异性的局部翻译是由多核细胞生长的凝聚物形成的。2026年3月2日出版的《自然—细胞生物学》发表了这项成果。
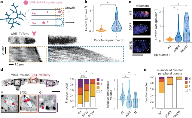
在这里,该课题组发现Whi3凝聚体富含翻译调节因子,并且与细胞核和生长位点附近特定靶RNA的局部、空间模式翻译有关。Whi3- RNA凝聚体在体外以RNA和凝聚体大小依赖的方式促进和抑制mRNA的翻译。凝析界面是翻译的位点,在体外可通过凝析物组成、RNA价和蛋白质电荷状态进行调节。总之,这些数据表明,Whi3凝聚体可以产生连续的翻译状态,这些状态取决于亚细胞位置和驻留RNA序列。
据了解,生长和核分裂之间的协调是细胞的共同特征。在一些合胞体中,细胞核在整个细胞中异步分裂,但生长只发生在离散的位置,这就提出了这个过程是如何局部调节和全局协调的问题。在合胞真菌棉丝Ashbya gossypii中,细胞周期的进展和菌丝的伸长都需要Whi3蛋白与不同的mRNA复合物形成凝聚体。
附:英文原文
Title: RNA-specific local translation is patterned by condensates for multinucleate cell growth
Author: Geisterfer, Zachary M., Jalihal, Ameya P., Cole, Sierra J., Gladfelter, Amy S.
Issue&Volume: 2026-03-02
Abstract: Coordination between growth and nuclear division is a common cell feature. In some syncytia, nuclei divide asynchronously throughout the cell but growth occurs only at discrete locations, raising the question how the processes are locally regulated and globally coordinated. In the syncytial fungus Ashbya gossypii, both cell cycle progression and hyphal elongation require condensates formed by the protein Whi3 in complex with distinct mRNA species. Here we show that Whi3 condensates are enriched for translation regulators and are associated with local, spatially patterned translation of specific target RNAs near nuclei and growth sites. Whi3–RNA condensates can both promote and repress mRNA translation in an RNA- and condensate size-dependent manner in vitro. Condensate interfaces are sites of translation, tunable by condensate composition, RNA valency and protein charge state in vitro. Together, these data suggest that Whi3 condensates can generate a continuum of translation states that vary depending on the subcellular location and resident RNA sequences.
DOI: 10.1038/s41556-026-01887-y
Source: https://www.nature.com/articles/s41556-026-01887-y
Nature Cell Biology:《自然—细胞生物学》,创刊于1999年。隶属于施普林格·自然出版集团,最新IF:28.213
官方网址:https://www.nature.com/ncb/
投稿链接:https://mts-ncb.nature.com/cgi-bin/main.plex
