|
|
|
|
|
巨噬细胞“叛变”:科学家发现TRAF1缺失竟是RA炎症加重的“元凶”| MDPI Biomolecules |
|
|
论文标题:TRAF1 Deficiency in Macrophages Drives Exacerbated Joint Inflammation in Rheumatoid Arthritis
论文链接:https://www.mdpi.com/2218-273X/14/7/864
期刊名:Biomolecules
期刊链接:https://www.mdpi.com/journal/biomolecules
TRAF1在促进淋巴细胞存活、增殖和细胞因子产生中发挥着关键作用,TRAF1多态性与类风湿性关节炎(RA)风险增加密切相关。然而,TRAF1是否促进RA发病尚不完全清楚。来自加拿大约克大学Ali Mirzaesmaeili博士所在课题组针对这一主题进行了相关研究,试图确定TRAF1限制巨噬细胞中炎症细胞因子产生的能力是否促使其在RA发病机制中发挥作用。这一研究可能为针对巨噬细胞中TRAF1的RA新型疗法奠定基础。
研究方法和结果
在这一报告中,研究人员选择了能够模拟人类类风湿性关节炎炎症阶段的RA胶原抗体诱导的关节炎(CAIA)模型,从野生型(WT)和TRAF1基因敲除小鼠中制备原代骨髓来源的巨噬细胞(BMDM)并进行培养,随后将巨噬细胞注射到WT和CAIA小鼠关节内。结果表明,关节内注射由TRAF1基因敲除小鼠制备的骨髓来源的巨噬细胞加剧了CAIA模型中的关节炎症、骨侵蚀和炎性细胞募集。
图文速览

图1. 从野生型(WT)小鼠的骨髓中制备巨噬细胞,并在关节内注射到WT小鼠的膝关节。注射后24小时和72小时解剖膝关节滑膜组织,进行染色观察。通过共聚焦显微镜观察发现,骨髓来源巨噬细胞持续存在于滑膜中。

图2. 在CAIA小鼠中注射TRAF1缺陷型巨噬细胞后膝关节肿胀增加。与没有关节内注射的膝盖相比,在一个膝关节内注射PBS不会引起额外的膝关节肿胀(图2A)。相比之下,注射WT巨噬细胞的小鼠膝关节肿胀程度高于对侧注射PBS的小鼠(图2B)。与注射PBS(图2C)和WT巨噬细胞(图2D)的对侧相比,关节内注射TRAF1缺陷型巨噬细胞导致膝关节炎症显著增加。由巨噬细胞驱动的关节炎症的增加没有延伸到不接受注射的附近踝关节(图2E,F)。

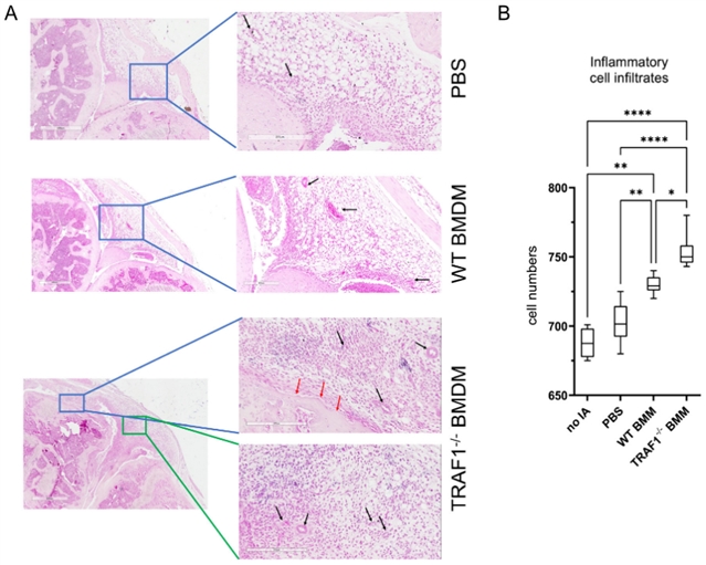
图3. 注射TRAF1缺陷型巨噬细胞会加剧CAIA小鼠的炎症细胞浸润和骨损伤。与注射WT巨噬细胞和PBS的膝关节相比,注射TRAF1缺陷型巨噬细胞的膝关节滑膜中炎性细胞浸润显著增加(图3A)。伴随着血管生成和骨侵蚀的增加,与WT巨噬细胞和PBS对照相比,TRAF1缺陷型巨噬细胞的存在加剧了膝关节的组织损伤(图3B)。
研究总结
大量免疫细胞在复杂的自身免疫性疾病(如RA)的发病机制中起重要作用,巨噬细胞和T淋巴细胞被认为是RA这一疾病的关键驱动因素。重要的是,巨噬细胞及其产物与滑膜血管生成有关,这是RA发展的关键过程。这项研究发现,将TRAF1缺陷型巨噬细胞注射到CAIA模型的小鼠膝关节的关节内空间时可以显著加剧关节炎症和组织损伤。值得注意的是,与WT巨噬细胞相比,TRAF1缺陷型巨噬细胞增加了膝关节而非踝关节炎症。注射TRAF1缺陷型巨噬细胞的膝盖也表现出组织损伤加剧,如骨侵蚀和血管生成增加。这项研究指出巨噬细胞中的TRAF1是减少RA炎症和关节损伤的潜在治疗靶点。
Biomolecules 期刊介绍
主编:Lukasz Kurgan, Virginia Commonwealth University, USA;
Peter E. Nielsen, University of Copenhagen, Denmark
期刊旨在发表包括生物活性和生物源性物质的结构和功能,具有生物学和医学意义的分子机制以及生物材料及其应用等在内的高水平文章。
|
2024 Impact Factor
|
4.8
|
|
2024 CiteScore
|
9.2
|
|
Time to First Decision
|
17.9 Days
|
|
Acceptance to Publication
|
2.9 Days
|
特别声明:本文转载仅仅是出于传播信息的需要,并不意味着代表本网站观点或证实其内容的真实性;如其他媒体、网站或个人从本网站转载使用,须保留本网站注明的“来源”,并自负版权等法律责任;作者如果不希望被转载或者联系转载稿费等事宜,请与我们接洽。