|
|
|
|
|
高引文章: 人工智能对组织领导力中沟通动态与绩效的影响|MDPI Administrative Sciences |
|
|
论文标题:The Impact of Artificial Intelligence on Communication Dynamics and Performance in Organizational Leadership
论文链接:https://www.mdpi.com/2076-3387/15/2/33
期刊名:Administrative Sciences
期刊主页:https://www.mdpi.com/journal/admsci
在数字化转型席卷全球的背景下,沟通作为组织高效运转的核心要素,其模式与效能正被人工智能(AI)技术深刻重塑。组织领导力中的内部沟通质量直接影响员工协作、决策执行与绩效产出,而 AI 凭借自动化、个性化、实时化等优势,为优化沟通流程、降低传递误差提供了全新可能。然而,现有研究虽认可 AI 在沟通领域的应用潜力,但对其如何具体作用于信息传递、反馈、说服等核心沟通维度,以及如何通过沟通动态间接影响组织绩效的内在机制缺乏系统性实证探究。本文由罗马尼亚瓦拉几亚大学的 Nicoleta Valentina Florea 和 Gabriel Croitoru 学者撰写。本研究的重要性在于以中东欧三国(罗马尼亚、保加利亚、匈牙利)某跨国食品企业的 203 名员工为调研对象,通过偏最小二乘结构方程模型(PLS-SEM),系统剖析了 AI 介导的六大沟通维度(信息告知、信息接收、信息理解与反馈、信息接受、说服、引发反应)对员工绩效的影响,明确了各维度的作用强度与路径,为组织伦理且高效地整合 AI 技术优化沟通策略提供了实证支撑与实践指引,丰富了组织领导力、沟通管理与 AI 应用交叉领域的学术研究。
研究过程及结果
作者基于媒体丰富度理论(MRT)、社会学习理论(SLT)和技术接受模型(TAM),结合现有文献提出六大研究假设,构建了 “AI 介导的沟通维度 — 员工绩效” 的理论模型,假设信息告知、信息接收、信息理解与反馈、信息接受、说服、引发反应六大沟通维度均对员工绩效具有显著正向影响。
研究采用定量研究方法,通过自填式问卷收集数据。问卷经文献梳理、专家评审与预调研(30 名受访者)优化,确保内容效度、信度与清晰度。调研样本涵盖企业人力资源、分销、物流、沟通、生产、营销六大部门,包含管理层与执行层员工,兼顾年龄、性别、教育水平、地域等人口统计学特征的多样性,以提升研究结果的代表性与普适性。
研究数据通过 SPSS 27 软件进行描述性统计分析,运用 SmartPLS 4.1.0.8 软件进行 PLS-SEM 分析,依次完成测量模型评估(聚合效度、内部一致性信度、区分效度)与结构模型评估(路径系数、解释力 R²、模型拟合度),系统检验六大沟通维度与员工绩效的关系。

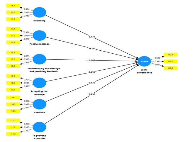
有效估计模型(PLS 算法图)。该图直观呈现了六大沟通维度与员工绩效之间的路径关系及模型解释力(R²=0.570),清晰展示了各潜变量的测量题项与因子载荷,是模型关系的可视化表达。

假设检验结果表。该表为核心实证结果,系统呈现了六大沟通维度对员工绩效的路径系数(β 值)、均值、标准差、t 值与 p 值,明确了各假设的支持情况,是验证理论模型的关键依据。
分析显示,测量模型通过严格检验:所有构念的克朗巴哈系数(Cronbachs Alpha)均大于 0.7,复合信度(CR)介于 0.909-0.962 之间,平均方差提取值(AVE)均大于 0.839,表明模型具有良好的内部一致性信度与聚合效度;判别效度通过福尔内尔 - 拉尔克准则(Fornell-Larcker Criterion)与异质特质 - 同质特质比率(HTMT)检验,各构念的 AVE 平方根均大于与其他构念的相关系数,HTMT 值均低于 0.90 阈值,证实各构念具有良好的区分效度;模型拟合度指标显示,标准化根均方残差(SRMR)=0.035(<0.08),规范拟合指数(NFI)=0.89,表明模型与数据拟合良好。
结构模型结果显示,六大沟通维度均对员工绩效产生显著正向影响(p<0.05),模型整体解释力 R²=0.570,表明六大沟通维度共同解释了 57.0% 的员工绩效变异,验证了所有研究假设。各维度的影响强度存在差异:
•说服(Convince)的影响最为显著,路径系数 β=0.430(p=0.002),表明 AI 介导的沟通中,具有说服力的信息能够有效激发员工行动意愿,显著提升绩效;
•信息理解与反馈(Understanding the message and providing feedback)的路径系数 β=0.345(p=0.001),凸显了信息准确解读与及时反馈对绩效的重要支撑作用;
•信息接收(Receive message)的路径系数 β=0.327(p=0.008),说明 AI 技术优化的信息接收渠道与效率,能为绩效提升奠定基础;
•信息接受(Accepting the message)与引发反应(To provoke a reaction)的路径系数分别为 β=0.296(p=0.002)和 β=0.290(p=0.019),表明员工对 AI 传递信息的接纳程度及信息引发的行为反应,均对绩效产生积极影响;
•信息告知(Informing)的路径系数 β=0.179(p=0.001),虽影响强度相对较弱,但仍为绩效提升提供了基础保障。
研究同时发现,人口统计学特征对 AI 介导的沟通体验存在差异:年轻员工、管理层员工对 AI 沟通工具的接纳度与使用熟练度更高,女性员工更关注 AI 沟通带来的协作提升,男性员工更看重效率增益,这些差异为组织针对性优化 AI 沟通策略提供了参考。
研究总结
作者认为,本研究通过实证分析,系统揭示了 AI 介导的六大沟通维度对组织绩效的影响机制,明确了各维度的作用强度与路径,弥补了现有研究对 AI 与组织沟通、绩效之间内在联系实证探究不足的缺口,为理解数字化时代组织沟通的变革提供了坚实的理论与实证支撑。
研究结果证实,AI 技术通过优化信息告知、接收、理解、反馈、接受、说服及引发反应等全流程沟通动态,能够显著提升员工绩效。AI 不仅是沟通工具的革新,更重塑了组织领导力中的沟通逻辑 —— 通过个性化信息传递、实时反馈机制、高效说服路径等,降低沟通成本、减少传递误差、激发员工行动,进而为组织绩效注入动力。但 AI 的有效应用需兼顾伦理与公平,避免算法偏见、隐私泄露等问题,同时需关注不同员工群体的技术接纳差异。
本研究的理论贡献在于将经典沟通理论与 AI 应用场景结合,构建并验证了 “AI 介导的沟通维度 — 员工绩效” 模型,量化了各沟通维度的作用强度,拓展了组织沟通与 AI 应用交叉领域的理论边界;实践层面,为组织提供了清晰的行动指引:一是针对性强化高影响维度,重点优化 AI 介导的说服沟通与信息理解反馈机制,提升沟通效能;二是推进 AI 沟通工具的伦理设计与透明化应用,规避偏见与隐私风险;三是开展差异化培训,提升员工(尤其是中老年员工、基层员工)的 AI 工具使用技能与信任度;四是建立定期沟通复盘机制,通过周度会议、月度质量圈等形式,收集员工对 AI 沟通工具的反馈,持续优化系统功能与应用策略。
研究也存在一定局限性:一是样本局限于单一行业(食品行业)与特定区域(中东欧三国),结果的跨行业、跨区域普适性有待验证;二是采用横截面研究设计,无法捕捉 AI 沟通与绩效关系的动态演变;三是数据来源于自填式问卷,可能存在主观偏差;四是未深入探讨调节变量(如组织文化、领导风格)的影响。未来研究可扩大样本范围,涵盖更多行业与区域;采用纵向研究设计追踪长期动态;结合混合研究方法(如访谈、案例分析)丰富研究视角;引入调节变量与中介变量,进一步深化对 AI 沟通影响机制的理解。
Administrative Sciences期刊简介
期刊主编:Prof. Dr. Isabel-María García‐Sánchez,西班牙萨拉曼卡大学商业管理与经济系
Administrative Sciences(ISSN 2076-3387)期刊发表行政管理、企业管理、战略管理、组织行为等领域的综述论文、原创研究论文、短讯与案例研究,聚焦公共管理与企业管理领域的前沿问题、实践创新与理论发展,旨在为全球管理领域的学者、实践者与政策制定者提供高质量的学术交流平台。期刊对论文篇幅无严格限制,要求研究设计科学、数据详实、结论可靠,确保研究成果的可复现性,特别欢迎聚焦数字化转型、可持续发展、组织韧性、中小企业管理等前沿议题的创新性研究,支持将研究模型、数据处理流程、代码等作为补充材料提交。
期刊主题领域包括但不限于:公共行政管理与政策制定;企业战略管理与组织变革;中小企业管理与创新创业;数字化转型与管理创新;组织行为与人力资源管理;可持续发展与企业社会责任;治理机制与企业绩效;跨文化管理与全球商务。
|
2024 Impact Factor
|
3.1
|
|
2024 CiteScore
|
5.6
|
|
Time to First Decision
|
21.3 Days
|
|
Acceptance to Publication
|
5.6 Days
|
期刊主编
Prof. Dr. Isabel-María García‐Sánchez
西班牙萨拉曼卡大学商业管理与经济系
Interests: sustainability; SDG; circular economy; strategic investors; corporate governance; diversity; disclosure; assurance (可持续性;可持续发展目标;循环经济;战略投资者;公司治理;多元化;信息披露;保证措施)
投稿优势
Administrative Sciences 期刊目前已被 Scopus, ESCI (Web of Science), DOAJ, 中国知网等多个重要数据库收录,IF 3.1, JCR 分区位于 Q2, Citescore 5.6 分区位于 Q2。
投稿到首次决定时长:21.3 days; 接收到发表时长:5.6 days
所有文章对读者免费,读者可以免费阅读期刊文章;版权由作者持有,重复使用期刊发表的文章无需特别许可。
相关特刊征稿
Special Issue Series: Artificial Intelligence and Government Transformation: Digital Government in Practice 旨在聚焦人工智能与数字治理的交叉领域,探索人工智能技术如何重塑治理体系、提升公共部门效率,助力构建透明、负责且以公民为中心的行政体系。我们欢迎所有围绕人工智能在公共机构中的应用、人工智能治理的伦理与监管维度、数字转型实证案例等,且能为政府数字化转型提供新见解的投稿。核心议题包括但不限于:人工智能对公共行政流程、结构与服务交付的转型作用、负责任人工智能应用所需的伦理与治理框架、人工智能在强化公共问责制、透明度与公民信任方面的实践、公共部门实施人工智能系统面临的制度与政策挑战、不同地区人工智能赋能治理的成功案例与经验借鉴等。我们鼓励来自公共行政、政治学、数据科学、信息系统等多学科的理论研究、实证分析与案例研究,探索人工智能在公共管理中的创新应用与发展路径。
提交本专刊的文章须符合 Administrative Sciences 期刊对单篇论文的所有常规要求,并面向广泛的国际跨学科读者群。特刊包括但不限于以下主题:
•人工智能与公共行政转型
•数字治理与智慧政府建设
•公共部门创新与技术应用
•政策设计与数据驱动决策
•电子政务与公民服务优化
•算法治理与行政效率提升
•人工智能伦理与问责机制
•跨区域数字政府案例比较
•公共数据管理与安全
•人工智能赋能公共政策实施
摘要提交要求:建议提前提交 300-500 字摘要至客座编辑或期刊编辑部邮箱确认主题适配性
投稿截止日期:2026 年 7 月 31 日
了解更多特刊信息:https://www.mdpi.com/journal/admsci/special_issues
特别声明:本文转载仅仅是出于传播信息的需要,并不意味着代表本网站观点或证实其内容的真实性;如其他媒体、网站或个人从本网站转载使用,须保留本网站注明的“来源”,并自负版权等法律责任;作者如果不希望被转载或者联系转载稿费等事宜,请与我们接洽。