
剑桥大学Richard J. Gilbertson小组在研究中取得进展。他们的论文发现了儿童脑肿瘤引导颅骨造血作用与免疫耐受的建立。该研究于2026年2月3日发表于国际一流学术期刊《自然—遗传学》杂志上。
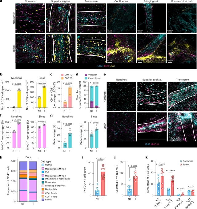
利用一种新的基因工程模型ZFTA-RELA室管膜瘤(一种儿童脑肿瘤),该课题组表征了肿瘤与颅骨骨髓中抗原呈递造血干细胞和祖细胞(HSPCs)之间的免疫回路。HSPC向CD4+ T细胞呈递抗原,使HSPC谱系偏向骨髓形成,并使CD4+ T细胞极化为调节性T细胞,最终导致肿瘤免疫耐受。值得注意的是,在患有ZFTA–RELA室管膜瘤、脉络膜丛癌或3组髓母细胞瘤(所有侵袭性儿童期脑肿瘤)的小鼠脑脊液中,单次注射针对细胞因子的抗体使造血功能正常化,破坏了这一过程,并导致肿瘤严重消退。这些发现证明了颅骨骨髓-肿瘤免疫界面的存在,并提示调节骨髓细胞的局部供应可能是侵袭性儿童脑肿瘤毒性较小的治疗策略。
据悉,最近的研究挑战了长期以来认为大脑是免疫特权器官的观点,揭示了具有治疗相关性的主动免疫监视。
附:英文原文
Title: Childhood brain tumors instruct cranial hematopoiesis and immunotolerance
Author: Cooper, Elizabeth, Posner, David A., Lee, Colin Y. C., Hu, Linda, Bonner, Sigourney, Taylor, Jessica T., Baldwin, Oscar, Jimenez-Guerrero, Rocio, Masih, Katherine E., Rahrmann, Katherine Wickham, Eigenbrood, Jason, Ngo, Gina, Franklin, Valar Nila Roamio, DSantos, Clive S., Mair, Richard, Santarius, Thomas, Craven, Claudia, Jalloh, Ibrahim, Moreno Vicente, Julia, Halim, Timotheus Y. F., Wang, Li, Kreigstien, Arnold R., Wainwright, Brandon, Swartling, Fredrik J., Khan, Javed, Clatworthy, Menna R., Gilbertson, Richard J.
Issue&Volume: 2026-02-03
Abstract: Recent research has challenged a long-held view of the brain as an immune-privileged organ, revealing active immunosurveillance with therapeutic relevance. Using a new genetically engineered mouse model of ZFTA–RELA ependymoma, a childhood brain tumor, we characterized an immune circuit between the tumor and antigen-presenting hematopoietic stem and progenitor cells (HSPCs) in the skull bone marrow. The presentation of antigens by HSPCs to CD4+ T cells biased HSPC lineages toward myelopoiesis and polarized CD4+ T cells to regulatory T cells, culminating in tumor immunotolerance. Remarkably, normalizing hematopoiesis with a single infusion of antibodies directed against cytokines enriched in the cerebrospinal fluid of mice bearing ZFTA–RELA ependymomas, choroid plexus carcinomas or group 3 medulloblastoma—all aggressive childhood brain tumors—disrupted this process and caused profound tumor regression. These findings demonstrate the existence of a skull bone marrow–tumor immunological interface and suggest that modulating the local supply of myeloid cells could represent a less toxic therapeutic strategy for aggressive childhood brain tumors.
DOI: 10.1038/s41588-025-02499-2
Source: https://www.nature.com/articles/s41588-025-02499-2
Nature Genetics:《自然—遗传学》,创刊于1992年。隶属于施普林格·自然出版集团,最新IF:41.307
官方网址:https://www.nature.com/ng/
投稿链接:https://mts-ng.nature.com/cgi-bin/main.plex
