|
|
|
|
|
抗衰老新发现:年轻小鼠粪菌移植让老年小鼠皮肤年轻化 Engineering |
|
|
论文标题:Skin Rejuvenation in Aged Mice by Fecal Transplantation Microbiota from Young Mice Feces
期刊:Engineering
DOI:https://doi.org/10.1016/j.eng.2024.08.005
微信链接:点击此处阅读微信文章

中国工程院院刊《Engineering》近日发表了一项关于粪菌移植对老年小鼠皮肤年轻化影响的研究。该研究由中国农业大学等机构的研究人员共同完成,揭示了年轻小鼠的粪菌移植(FMT)对老年小鼠皮肤衰老的改善作用及其潜在机制。论文共同第一作者为于守娟、李子阳,任发政教授、王然副教授担任通讯作者。
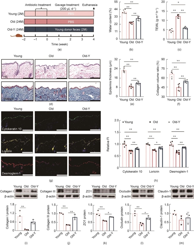
皮肤衰老是健康老龄化过程中一个日益受到关注的问题。随着年龄的增长,皮肤的屏障功能逐渐减弱,表现为含水量减少、皱纹形成以及胶原蛋白含量降低等。此外,肠道微生物群的组成也会随着衰老而发生变化,但其与皮肤衰老之间的关系尚未完全明确。该研究通过粪菌移植的方法,探索了年轻小鼠粪便对老年小鼠皮肤年轻化的影响。
研究人员选取了2月龄的年轻小鼠和24月龄的老年小鼠进行实验。老年小鼠被分为两组,一组接受年轻小鼠的粪菌移植(Old-Y组),另一组作为对照组(Old组)。实验结果显示,接受粪菌移植的老年小鼠(Old-Y组)皮肤的保水性显著增强,角质层增厚,胶原蛋白含量增加,上皮细胞分化得到改善。这些变化表明,粪菌移植能够有效改善老年小鼠的皮肤衰老状态。
进一步的分析发现,粪菌移植后,老年小鼠肠道菌群中乳杆菌和乳球菌的丰度显著提高,而在未接受年轻鼠粪便的老年小鼠中,这些有益菌几乎检测不到。非靶向和靶向代谢组学分析表明,粪菌移植显著提高了老年小鼠粪便和血清中色氨酸(Trp)及其微生物群代谢产物(如吲哚-3-乳酸,ILA)的丰度。研究还发现,Trp和ILA通过激活芳烃受体(AhR),促进皮肤表皮细胞分化,进而逆转老年小鼠的皮肤衰老。
肠道微生物群与宿主健康之间的关系一直是研究的热点。肠道微生物群的组成复杂,许多细菌难以通过传统方法培养,因此粪菌移植(FMT)作为一种能够快速调节肠道微生物群的方法,已被广泛用于治疗多种肠道菌群失调相关疾病。该研究的实验结果表明,FMT不仅能够改善肠道微生物群的结构,还能通过调节代谢物的产生,对远端器官(如皮肤)产生积极影响。
研究人员还通过补充色氨酸(Trp)和吲哚-3-乳酸(ILA)进一步验证了这些代谢物对皮肤衰老的改善作用。实验结果显示,单独使用Trp或ILA能够显著提高老年小鼠皮肤的含水量,降低经皮水分散失,增加胶原蛋白含量和表皮厚度,并促进表皮细胞分化。此外,研究人员还发现,这些代谢物通过激活芳烃受体(AhR)发挥其抗衰老作用。当使用AhR拮抗剂CH223191时,Trp和ILA的抗衰老效果被抑制,这进一步证实了AhR在这一过程中的关键作用。

图1 将年轻小鼠的粪便微生物群移植到老年小鼠体内可改善皮肤屏障功能。
该研究不仅揭示了年轻小鼠粪菌移植对老年小鼠皮肤年轻化的积极影响,还为开发基于肠道微生物群调节的抗衰老策略提供了科学依据。通过补充特定的益生菌或其代谢产物,未来有望开发出更有效的抗衰老干预措施。
论文信息:
Shoujuan Yu, Ziyang Li, Xiaoxu Zhang, Qi Zhang, Liwei Zhang, Liang Zhao, Ping Liu, Jie Guo, Juan Chen, Chengying Zhang, Xinjuan Liu, Mengyang Yu, Dekui Jin, Xiaofeng Wang, Guang Li, Yan Cao, Fazheng Ren, Ran Wang. Skin Rejuvenation in Aged Mice by Fecal Transplantation Microbiota from Young Mice Feces. Engineering, 2024, 42(11): 29-42 DOI:10.1016/j.eng.2024.08.005
更多内容
研究发现:补充膳食脂质有助于延缓大脑衰老
皮肤修复新进展!新型水凝胶Dopa-gel实力出圈
PMN-MDSC:免疫衰老并导致艰难梭菌易感性增加的原因之一
精准营养与工程学的交叉融合及协同创新展望
Engineering征稿启事:人工智能赋能工程科技
特别声明:本文转载仅仅是出于传播信息的需要,并不意味着代表本网站观点或证实其内容的真实性;如其他媒体、网站或个人从本网站转载使用,须保留本网站注明的“来源”,并自负版权等法律责任;作者如果不希望被转载或者联系转载稿费等事宜,请与我们接洽。