
伦敦大学学院Tim Bartels团队近日取得一项新成果。经过不懈努力,他们的最新研究提出了肠巨噬细胞沿肠-脑轴调节突触核蛋白病。相关论文发表在2026年1月28日出版的《自然》杂志上。
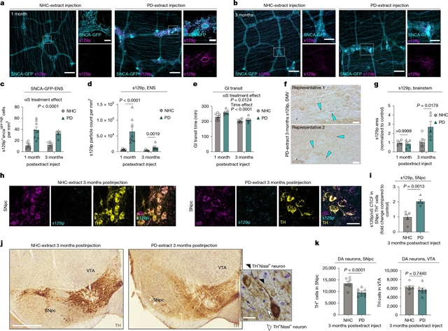
本研究表明,淋巴管巨噬细胞(ME-Macs), ENS完整性和肠道内稳态的温度调节者,在PD模型中调节αS病理和神经退行性变。ME-Mac含有错误折叠的αS,采用反映内溶酶体功能障碍的特征,并随着αS病理进展,调节T细胞从ENS经硬脑膜进入大脑的扩张。定向ME-Mac耗损导致ENS和中枢神经系统αS病理减少,阻止T细胞扩增,减轻神经变性和运动功能障碍,提示ME-Mac作为沿肠-脑轴αS病理的早期细胞启动物的作用。了解这些机制可以为PD的早期生物标志物铺平道路。
据介绍,新出现的证据表明,帕金森病(PD)可能起源于肠神经系统(ENS),从那里α-突触核蛋白(αS)病理扩散到大脑。在运动症状出现的几十年前,PD患者就会出现便秘,并且循环T细胞对αS有反应,这表明在ENS启动的外周免疫反应可能参与了PD的早期阶段。然而,在ENS中触发αS病理及其沿肠-脑轴扩散的细胞机制仍不清楚。
附:英文原文
Title: Intestinal macrophages modulate synucleinopathy along the gut–brain axis
Author: De Schepper, Sebastiaan, Konstantellos, Viktoras, Conway, James A., Sokolova, Dimitra, Zaccagnini, Ludovica, Cowley, Matthew V., Sierksma, Annerieke, Yudina, Maria, Edmonds, Marisa, Gavriouchkina, Daria, Geary, Bethany, Wallis, Amber, Celikag, Meral, Baykam, Zeynep, Vara-Prez, Mnica, Crowley, Gerard, Hager, Fabian Tobias, Bijnen, Mitchell, Posner, David, Luk, Kelvin, Cerovic, Vuk, Clatworthy, Menna, Videlock, Elizabeth J., Jaunmuktane, Zane, Movahedi, Kiavash, Greter, Melanie, Chain, Benny, Alessi, Dario R., Hong, Soyon, Bartels, Tim
Issue&Volume: 2026-01-28
Abstract: Emerging evidence suggests that Parkinson’s disease (PD) may have its origin in the enteric nervous system (ENS), from where α-synuclein (αS) pathology spreads to the brain1,2,3,4. Decades before the onset of motor symptoms, patients with PD suffer from constipation and present with circulating T cells responsive to αS, suggesting that peripheral immune responses initiated in the ENS may be involved in the early stages of PD1,5,6,7. However, cellular mechanisms that trigger αS pathology in the ENS and its spread along the gut–brain axis remain elusive. Here we demonstrate that muscularis macrophages (ME-Macs), housekeepers of ENS integrity and intestinal homeostasis, modulate αS pathology and neurodegeneration in models of PD8,9. ME-Macs contain misfolded αS, adopt a signature reflecting endolysosomal dysfunction and modulate the expansion of T cells that travel from the ENS to the brain through the dura mater as αS pathology progresses. Directed ME-Mac depletion leads to reduced αS pathology in the ENS and central nervous system, prevents T cell expansion and mitigates neurodegeneration and motor dysfunction, suggesting a role for ME-Macs as early cellular initiators of αS pathology along the gut–brain axis. Understanding these mechanisms could pave the way for early-stage biomarkers in PD.
DOI: 10.1038/s41586-025-09984-y
Source: https://www.nature.com/articles/s41586-025-09984-y
Nature:《自然》,创刊于1869年。隶属于施普林格·自然出版集团,最新IF:69.504
官方网址:http://www.nature.com/
投稿链接:http://www.nature.com/authors/submit_manuscript.html
