|
|
|
|
|
北京生物工程研究所于长明研究员团队:新型mRNA编码抗体为抗击亨尼帕病毒提供有力武器 | MDPI CIMB |
|
|
论文标题:Characterization of an mRNA-Encoded Antibody Against Henipavirus
论文链接: https://www.mdpi.com/1467-3045/47/7/519
期刊名:Current Issues in Molecular Biology (CIMB)
期刊主页:https://www.mdpi.com/journal/cimb
亨尼帕病毒 (henipavirus) 是一种烈性人畜共患RNA病毒,被世界卫生组织列为高风险及高度优先病原体。该病毒宿主范围广泛,可经动物传播给人类,引起严重脑炎和呼吸道疾病,致死率高达40%–75%。目前尚无获批的人用疫苗或特效抗病毒药物,而传统抗体疗法存在抗原表位漂移及病毒逃逸的风险,亟需开发新型治疗策略。来自北京生物工程研究所的于长明研究员及其团队提出一种基于mRNA编码抗体的新型防治策略,并将这一成果发表在 Current Issues in Molecular Biology (CIMB) 期刊上。
研究人员系统筛选天然与人工非翻译区 (UTRs),优化了编码亨尼帕病毒中和抗体1E5的mRNA序列,并封装于脂质纳米颗粒中,制成mRNA-1E5-LNPs。体外实验中,该制剂实现高于1500 ng/mL的功能性抗体表达。在BALB/c小鼠模型中,单次静脉注射后抗体水平于第3天达峰值,且未引发肝毒性或组织炎症。基于亨尼帕假病毒 (生物安全二级) 的评估模型进一步显示,低剂量预防性给药即可有效阻断病毒入侵;即便0.5 mg/kg剂量的制剂在4°C储存两个月后,于感染前7天注射仍可提供良好保护。该研究为亨尼帕病毒的防治提供了新的候选策略,并为开发针对新发病毒的mRNA抗体类药物奠定了基础。
文章亮点:
本研究的主要创新点在于首次将mRNA技术应用于编码针对亨尼帕病毒的中和抗体。该mRNA-1E5-LNPs具有以下特点:
•高效表达——体外抗体表达量>1500 ng/mL
•快速起效——小鼠体内3天达峰值
•安全可靠——未观察到肝毒性或炎症
•预防性强——低剂量即可有效阻断病毒感染
•稳定性佳——4℃储存2个月仍保持效力
研究内容:
研究人员成功构建并验证了一种新型mRNA编码抗体 (mRNA-1E5-LNPs),可高效表达亨尼帕病毒中和抗体,并在小鼠模型中展现出快速、持久的预防保护效果。
1. UTR筛选与mRNA构建
研究人员首先比较了两种mRNA加尾策略,最终选择酶法加尾作为UTR快速筛选方案。在筛选天然内源UTR时,发现HBA1与Rps25组合的翻译效率最高,且TOP基序对其影响因UTR而异 (图1)。进一步结合人工智能平台设计了20条5′ UTR序列,并与HBA1的3′ UTR组合。通过体外表达验证,最终筛选出重链最优组合DH1,其表达效率优于广泛使用的Moderna UTR (图2)。

图1 天然内源性UTR筛选方法的建立与筛选

图2 针对mRNA-1E5框架的人工设计UTR元件筛选
2. LNP封装与体外中和活性
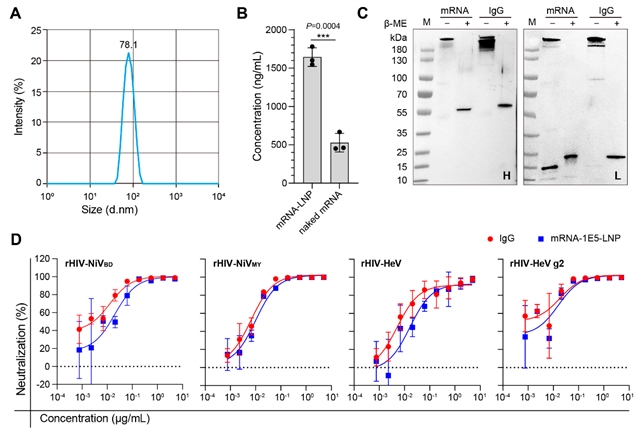
研究人员将筛选出的最优UTR组合 (5′-DH1+3′-HBA1) 用于构建mRNA-1E5,并封装入LNP。获得的mRNA-1E5-LNPs粒径均一 (约78.1 nm),封装效率达93.8%。体外表达水平高达1500 ng/mL,为裸mRNA的3倍。表达产物为完整的IgG分子,并对4种亨尼帕假病毒均展现出有效的中和活性 (IC50: 0.01–0.1 μg/mL) (图3)。

图3 mRNA-1E5的LNP封装及中和活性检测
3. 体内安全性、表达动力学与保护效果
小鼠体内实验表明,mRNA-1E5-LNPs未引发肝毒性或组织病理变化,安全性良好。抗体表达快速且呈剂量依赖,0.5与1 mg/kg剂量组分别在3天达到峰值 (16.3与42.3 μg/mL) (图4、图5)。

图4 mRNA-1E5-LNPs在小鼠体内的肝毒性及组织病理学评价

图5 小鼠给药14天内体重变化 (A) 及功能性1E5抗体浓度变化 (B) (n=5)
为评估保护效力,研究人员构建了基于亨德拉假病毒 (rHIV-HeV g2) 的小鼠模型。在病毒攻击前12小时单次给药,所有剂量组 (0.125–1 mg/kg) 均表现出显著保护效果,高剂量组 (0.5与1 mg/kg) 抑制病毒效果超过95%。值得注意的是,在4°C储存2个月的0.5 mg/kg剂量制剂,于病毒攻击前7天注射,仍能提供显著保护,其效果优于直接注射纯化抗体 (图6、图7)。

图6 基于亨德拉病毒假病毒的小鼠模型建立

图7 mRNA-1E5-LNPs的预防效力评估
研究总结:
通过优化mRNA-1E5的非翻译区 (UTR) 组成,并全面评估其在体外和体内的表达水平及中和活性,作者构建了一个高效的mRNA-1E5框架。所建立的假病毒模型为亨德拉病毒及其他高致病性病原体的治疗药物研发提供了一种简便且有效的初步筛选方法。mRNA-1E5的优化设计展示了mRNA技术在抗亨尼帕病毒治疗性抗体中的应用潜力,为未来基于mRNA的治疗药物研发提供了宝贵的见解和解决方案。
微信公众号可看:https://mp.weixin.qq.com/s/Eb616bpaHafNNpleZXm2Kw?poc_token=HHgWQmmjA1qtmSpXIqid1IIvGypjs6dG9VRQkKAz
期刊介绍:
主编:Prof. Dr. Madhav Bhatia, Department of Pathology and Biomedical Science, University of Otago, New Zealand
《Current Issues in Molecular Biology》( CIMB, ISSN 1467-3045 )创刊于1999年,是一本国际性、同行评审、开放获取的期刊,为分子生物学的所有领域提供了发表平台,每月由 MDPI 在线出版。CIMB 发表原创研究论文和综述论文,范围包括分子生物学,分子植物学,分子遗传学,分子医学,分子微生物学等,同时也定期发布领域内的热门前沿研究专栏。CIMB 当前被Scopus, SCIE, PubMed, PMC, DOAJ 等各大公共数据库收录,2025年最新影响因子为3.0,最新 CiteScore 为3.7。
|
2024 Impact Factor
|
3.0
|
|
2024 CiteScore
|
3.7
|
|
Time to First Decision
|
17.8 Days
|
|
Acceptance to Publication
|
2.7 Days
|
主题领域包括但不限于:分子生物学,分子植物科学,分子微生物学,分子免疫学,分子遗传学和基因组学,分子信息学,分子肿瘤学,分子神经生物学,分子药理学,分子生物物理学,分子细胞生物学,分子生理学,分子放射生物学,分子生殖生物学,分子动物学,分子病理学等。
特别声明:本文转载仅仅是出于传播信息的需要,并不意味着代表本网站观点或证实其内容的真实性;如其他媒体、网站或个人从本网站转载使用,须保留本网站注明的“来源”,并自负版权等法律责任;作者如果不希望被转载或者联系转载稿费等事宜,请与我们接洽。