|
|
|
|
|
LAF 植物如何让城市静下来?苏州河滨水绿地的物理与心理降噪效果 |
|
|
论文标题:Research on the Comprehensive Noise Reduction Effectiveness of Plant Communities in Urban Green Spaces
期刊:Landscape Architecture Frontiers
作者:Jiayi LU, Yinran XIAO, Yuhan SHAO
发表时间:15 Feb 2025
DOI:10.15302/J-LAF-0-020027
微信链接:点击此处阅读微信文章


注:本文为删减版,不可直接引用。原中英文全文刊发于《景观设计学》(Landscape Architecture Frontiers)2024年第13卷第1期。
导 读
本研究以上海苏州河滨水绿地植物群落为例,创新性地构建了基于物理与心理降噪效能的综合评估体系。通过实地测量和问卷调查,研究发现,植物群落的物理降噪效能与植物物种丰富度、垂直郁闭度密切相关,密植且枝干较大的乔木和高大灌木能显著增强物理降噪效能。当垂直郁闭度小于35%时,相同郁闭度下,滨水植物群落(植被占比70%、水面占比30%)的物理降噪效能优于陆域植物群落(不包含水面要素)。在心理降噪效能方面,增加灌木的冠幅、高度和间距有助于提升视觉感知;增加垂直郁闭度则能提升听觉感知的丰富度,两者均有助于提高听觉烦恼度阈值。综合降噪效能最佳的植物群落类型为密植乔木与灌木及地被的组合,而滨水植物群落的降噪效能受到垂直郁闭度变化的影响,当垂直郁闭度不低于40%时,可通过提升郁闭度来优化心理降噪效能。
关键词
城市滨水绿地;物理降噪;心理降噪;
综合降噪效能;植物群落配置
城市绿地植物群落综合降噪效能研究
Research on the Comprehensive Noise Reduction Effectiveness
of Plant Communities
in Urban Green Spaces

同济大学建筑与城市规划学院景观学系
本文引用格式 / PLEASE CITE THIS ARTICLE AS
Lu, J., Xiao, Y., & Shao, Y. (2025). Research on the comprehensive noise reduction effectiveness of plant communities in urban green spaces. Landscape Architecture Frontiers, 13(1), 76–100. https://doi.org/10.15302/J-LAF-0-020027
01
引言
噪声问题是全球公认的重要环境问题之一。交通噪声是城市环境噪声的重要组成部分,占城市噪声总量的60%以上。城市绿地是居民休闲游憩的重要场所,利用绿地植物进行降噪是一种低成本且减碳的方法。但目前有关植物降噪效能的研究多集中于植物的单一物理或心理降噪效能方面。
本研究以上海苏州河流域中心城段14个具有不同植物群落特征的城市绿地为例,从物理和心理降噪两个维度构建评价体系,为城市绿地空间的植物景观改造提升提供参考和支撑。
02
相关理论发展
植物群落被称为“绿色消音器”,声波在传播过程中经过绿带时会呈现明显的衰减趋势。目前,关于植物群落物理降噪效能的研究大多集中在声学和植物生理学等领域。此外,植物还可通过声掩蔽效应实现心理层面的降噪。当前关于植物群落心理降噪效能的研究尚处于起步阶段。综上,尽管对植物群落的物理和心理降噪效能已有初步研究,但由于植物群落的多样性和复杂性,其在物理与心理层面的综合降噪效能仍需进一步探讨。
03
研究方法
指标选取
在既往研究和规范的基础上,本研究归纳了与降噪效能相关的植物群落特征要素;创新性构建了基于物理和心理层面的测量与评价体系,以评估综合降噪效能。
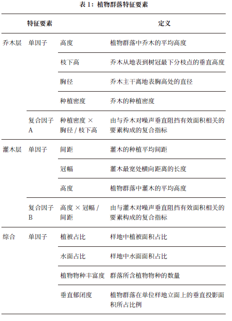
植物群落特征要素
本研究根据植被和水面占比的差异,将植物群落分为陆域植物群落(不包含水面)和滨水植物群落(植被占比70%、水面占比30%)。选择以下要素作为植物群落特征要素:

植物群落综合降噪效能评价体系
(1)物理降噪效能评价指标
研究选取等效连续A计权声压级(LAeq)来描述场地的声环境特征,选择测量样地噪声源声压级和噪声通过植物群落后的声压级差值,即噪声相对衰减量作为植物群落物理降噪效能的评价指标。
(2)心理降噪效能评价指标
声掩蔽理论认为,个体或群体在某一场景下感知、经历和/或理解的声学环境,不仅受到声环境本身的影响,还会受到视觉环境及两者交互作用的影响。因此,本研究基于听觉感知和视觉感知两个维度构建心理降噪效能评价指标。语义差异法是听觉感知研究中常用的描述和评价方法。本研究最终确定了安静、和谐、活跃、丰富、愉悦、声源感知类型和噪声烦恼共7项听觉感知评价指标。基于瞭望-庇护、压力舒缓等景观视觉感知理论,去除与听觉感知因素直接关联的指标和语义重复指标,最终确定色彩感、空间感、层次感、氛围感和吸引力共5项视觉感知评价指标。

研究区域选取
本研究以上海苏州河流域中心城段周边滨河绿地为研究对象。该段流域是重要的高品质商业居住和文化休闲空间,也是旧城改造集中区域。上海市噪声地图显示,受复合交通的影响,苏州河沿岸的声压级普遍高于60dB。
经过预实验,本研究最终在苏州河流域中心城段周边滨河绿地内选取了14个受不同程度交通噪声影响、具有不同植物群落结构的测量样地(Q0~Q13)。样地选择基于以下标准。
1)陆域植物群落样地应靠近城市支路(双向单车道)或公园内部车行道路,且距离十字路口50m以上;滨水植物群落样地应位于城市支路对岸的河堤上。
2)涵盖多种植物群落结构类型,且每类植物群落的分布范围大于样方划定面积。

研究区域及样地分布图 © 陆嘉宜,肖茵然,邵钰涵
研究方法
实验选择在无障碍物、无雨雪、无雷电的晴天进行,当日风速低于5m/s,于2022年12月11日13:00~17:00展开。首先,选取和测定植物群落样地,以测量点位为中心划定10m×5m的样方,滨水植物群落样方需包含10m×1.5m的水域面积。其次,记录样方内的植物物种数量,并使用激光测距仪测量乔木高度、枝下高、胸径和密度,以及灌木间距、冠幅和高度。再次,计算植物群落的垂直郁闭度、复合因子A(乔木的种植密度×胸径/枝下高)和复合因子B(灌木的高度×冠幅/间距)等指标。
对上述14个样地的植物群落声环境进行实测。根据噪声衰减的定义,在每个样地沿中轴线布置监测点O和A,分别位于植物群落的长轴中点,相距5m。测量噪声时,仪器的传感器距离地面垂直高度为1.2m,每个监测点重复测量5次,单次测量时长为30s,每次测量间隔5min,并取平均值作为该点位的噪声测量结果(αO均和αA均)。

实验样地监测点设置示意图 © 陆嘉宜,肖茵然,邵钰涵
依托声漫步法展开问卷调研,问卷主要包括三部分:1)参与者基本信息;2)参与者对样地的视觉和听觉感知评价,以及对声源类型的感知——声源类型感知为半开放填空题,其余评价均采用李克特5级量表(1为“极不满意”,5为“非常满意”);3)参与者对物理降噪和心理降噪两个评价维度各指标进行重要性判断。
为控制个体差异可能引发的感知偏差,问卷调查的参与者统一招募本地大学生60人,参与者均具备良好的视力和听力。参与者在研究人员的带领下,于每个样地的监测点O和A附近漫步感受5min后填写问卷,取各项的平均值作为该点位的心理感知评价结果。
04
结果与讨论
样地植物群落特征
各样地的植物群落特征如表3和下图所示。


样地植物群落平面示意图 © 陆嘉宜,肖茵然,邵钰涵
植物群落物理降噪效能及影响因素分析
物理降噪效能结果
14个样地的噪声原点声压级均值、植物降噪后的声压级均值,以及物理降噪效能如表4所示。实测结果显示,所有植物群落样地中Q9最佳;降噪效能最差的是对照组Q0。

物理降噪效能乔木层影响因素分析
通过SPSS软件对Q1~Q3及Q6~Q9样地进行的相关性分析结果显示,乔木层的物理降噪效能与种植密度显著正相关,同时与复合因子A呈正相关。这表明,植物在噪声传播路径上垂直方向的遮挡越多,其物理降噪效率越强。
物理降噪效能灌木层影响因素分析
对Q1、Q2、Q4~Q9样地展开的相关性分析结果显示,灌木层的降噪效能与复合因子B显著正相关。这意味着同时具备更大高度、冠幅及更小种植间距等特征的灌木层表现出了更强的物理降噪效能。
物理降噪效能综合影响因素分析
为了排除非植物要素(水面占比)对物理降噪效能的影响,选取不包含水面要素的样地Q0~Q9共10处,来分析植物群落综合特征要素对物理降噪效能的影响。利用SPSS软件进行的相关性分析结果表明,植物群落的垂直郁闭度越高、植物物种越丰富,其物理降噪效能越强。
综合对比不包含水面要素的Q0~Q9样地与水面要素占比30%的Q10~Q13样地,生成两类植物群落垂直郁闭度与物理降噪效能的散点图,并对各自的线性关系函数进行拟合。受水面要素影响,单位垂直郁闭度上升时,滨水植物群落物理降噪效能的增加速度缓于陆域植物群落。当植物群落郁闭度小于35%时,使用水面要素作为植物群落的下垫面更有助于整体提升其物理降噪效能;当垂直郁闭度大于35%时,提升郁闭度更有助于提升整体的物理降噪效能。

陆域及滨水植物群落降噪效能与垂直郁闭度的关系示意图
© 陆嘉宜,肖茵然,邵钰涵
植物群落心理降噪效能及影响因素分析
心理降噪效能分析
本次调研共发放问卷60份,共回收有效问卷59份。问卷内容均通过内部一致性(Cronbach’s α)检验。根据噪声烦恼指标评价结果计算得到14个样地的心理降噪效能。

就视觉感知评价结果而言,滨水植物群落的体验总体更优。在听觉感知方面,Q13的综合评分最高,Q0最低。综合对比14个样地,Q9和Q4的心理降噪效能最佳;心理降噪效能最低的是Q0。
视觉感知影响因素分析
针对植物群落的视觉感知评分结果和特征要素进行的相关性分析表明,在含有灌木的陆域植物群落样地中,灌木冠幅对视觉感知影响较大,该指标与样地的色彩感、空间感、层次感和吸引力均具有较强的正相关性;灌木高度对吸引力的正向影响最为强烈;灌木间距与样地的空间感和吸引力也具有一定的正相关性;而灌木复合因子B又会对层次感、色彩感和吸引力产生积极影响。综上所述,灌木高度过低、冠幅过小或种植过密均会带来相对较差的植物群落视觉感知,进而削弱植物群落的心理降噪效能。
听觉感知影响因素分析
对14个样地植物群落的听觉感知评分结果和特征要素进行相关性分析,结果显示,植物群落的垂直郁闭度与听觉感知的丰富度及综合评分呈正相关。
综合降噪效能影响因素分析
经计算,14个实验样地中植物群落的综合降噪效能如表6所示。其中,综合降噪效能最佳的是Q9、Q4和Q5,最差的是Q0、Q3和Q1。

在陆域植物群落样地中,除Q6外,植物群落的物理降噪效能总体优于心理降噪效能,且物理、心理和综合降噪效能的变化特征相似。其中,综合降噪效能最佳的是Q9,其垂直郁闭度较高,植物种植密集,形成了良好的物理噪声屏障,同时色彩感较好,心理降噪效能较高。

陆域植物群落降噪效能分析图 © 陆嘉宜,肖茵然,邵钰涵
滨水植物群落的综合降噪效能与垂直郁闭度呈现一定的相关性。具体而言,滨水植物群落的物理降噪效能随垂直郁闭度的上升而增强。

滨水植物群落降噪效能分析图 © 陆嘉宜,肖茵然,邵钰涵
05
结论与建议
研究结果表明,在噪声传播方向上,植物群落的物种越丰富,垂直郁闭度越高,物理降噪效能越显著。在心理降噪效能方面,增加灌木的冠幅、高度和间距可有效提升视觉感知,进而提高听觉烦恼度阈值;而增加植物群落的垂直郁闭度则可有效提升听觉感知的丰富度和整体体验。在所有样地中,密植乔木与灌木及地被相组合的类型具有更强的综合降噪效能。此外,在滨水植物群落中,因垂直郁闭度变化导致的视线通透性差异可影响植物群落的综合降噪效能。
基于本研究结果,结合各类城市绿地面临的交通噪声问题和绿地现状,提出以下建议。
1)针对种植面积充足的陆域绿地,建议采用密植乔木与高灌木及地被相组合的群落种植模式。
2)针对种植面积不足的陆域绿地,建议采用密植高灌木与地被相结合的群落种植模式,灌木应使用冠幅较大的常绿高灌木类,以保证四季的物理降噪效果;同时适当点缀大冠幅的高灌木植株,以形成良好的视觉感受,提升植物群落的心理降噪效能。
3)针对种植面积充足的滨水绿地,可采用降噪效能更优的陆域植被种植模式——密植乔木、高灌木及地被相组合。
4)针对种植面积不足、无法通过提升垂直郁闭度来提升综合降噪效能的滨水绿地,建议通过调整水面和植被要素比例来提升物理降噪效能。
本研究亦存在一定的不足。首先,在心理降噪效能问卷调研阶段,样本量相对有限。其次,苏州河两岸绿地的植物群落模式尚未覆盖所有绿地类型。此外,本研究滨水植物群落样地相对较少。总体而言,本研究期望为缓解城市绿地空间中的交通噪声问题及构建多感官健康城市空间提供更具实践意义的理论依据和指导建议。
参考文献
[1] World Health Organization. (2018). Environmental noise guidelines for the European region.
[2] Liu, K. (2009). A brief discussion on the harm and prevention of traffic noise pollution. China Science and Technology Information, (16), 21, 26.
[3] Sun, J. (2021). Annual report on prevention and control of noise pollution in China 2021. Environmental Economy, (12), 8–9.
[4] Ministry of Ecology and Environment of the People’s Republic of China. (2024). Annual report on prevention and control of noise pollution in China (2024).
[5] Li, M. (2021). The principle and influencing factors of noise reduction by plants [Doctoral dissertation]. Harbin Institute of Technology.
[6] Li, M., Van Renterghem, T., Meng, Q., Botteldooren, D., & Kang, J. (2024). Tree species selection and planting strategy for reducing urban traffic noise. Journal of Applied Acoustics, 43(4), 843–853.
[7] Hao, Y. (2014). Urban design and planning from the perspective of “masking effects” in soundscape. New Architecture, (5), 36–39.
[8] Leung, T., Xu, J., Chau, C. K., Tang, S. K., & Pun-Cheng, L. (2017). The effects of neighborhood views containing multiple environmental features on road traffic noise perception at dwellings. The Journal of the Acoustical Society of America, 141(4), 2399–2407.
[9] Watts, G., Chinn, L., & Godfrey, N. (1999). The effects of vegetation on the perception of traffic noise. Applied Acoustics, 56(1), 39–56.
[10]Zhang, L., & Wang, S. (2012). Discussion of dust-retention and traffic noise reduction through road greening in urban area. Forest Engineering, 28(5), 92–94, 117.
[11]Xu, X. (1997). Discussion on ecological function of the green land in the city populated area. Journal of Nanjing Agricultural Technology College, 13(4), 36–39.
[12] Bashir, I., Taherzadeh, S., Shin, H. C., & Attenborough, K. (2015). Sound propagation over soft ground without and with crops and potential for surface transport noise attenuation. The Journal of the Acoustical Society of America, 137(1), 154–164.
[13] Ow, L. F., & Ghosh, S. (2017). Urban cities and road traffic noise: Reduction through vegetation. Applied Acoustics, (120), 15–20.
[14] Shi, M., Cao, C., Pan, X., Chen, W., Li, Q., & Cao, B. (2021). Research progress on noise attenuation effect of urban landscape forest. Shaanxi Forest Science and Technology, 49(3), 103–107.
[15] Chen, L., & Zhang, L. (2012). Summary and problems of studies on noise reduction by green land. Journal of Anhui Agricultural Sciences, 40(4), 2233–2235.
[16] Cheng, M., & Ke, H. (1982). Noise attenuation by urban planting. Acta Scientiae Circumstantiae, 2(3), 207–213.
[17] Chen, Z., Wang, X., & Ye, W. (2003). Analysis on noise reduction effect of plant hedge. Forestry and Environmental Science, 19(2), 41–43.
[18] Yu, D., Wang, X., & Ma, X. (1998). Preliminary observations on the noise reduction effects of urban greening in Yinchuan City. Journal of Agricultural Sciences, 19(1), 75–78.
[19] Japanese Editorial Committee on Pollution Prevention Technology and Regulations, & Lu, S. (Eds.). (1988). Pollution Prevention Technology: Noise Edition. Chemical Industry Press.
[20]Cook, D. I., & Van Haverbeke, D. F. (1977). Suburban Noise Control With Plantings and Solid Barrier Combinations. U.S. Department of Agriculture, Forest Service, Northeastern Forest Experiment Station.
[21]Yang, H. S., Kang, J., Cheal, C., Van Renterghem, T., & Botteldooren, D. (2013). Quantifying scattered sound energy from a single tree by means of reverberation time. The Journal of the Acoustical Society of America, 134(1), 264–274.
[22] Dobson, M., & Ryan, J. (2000). Trees and shrubs for noise control. Arboricultural Advisory and Information Service.
[23] Yao, C., Xu, Z., & Wang, Y. (1999). Design and application of noise reduction green belt on the Shanghai section of Shanghai-Hangzhou Expressway. Shanghai Highways, (S1), 25–28.
[24] Yang, F., Bao, Z., Zhu, Z., & Liu, J. (2010). The investigation of noise attenuation by plants and the corresponding noise-reducing spectrum. Journal of Environmental Health, 72(8), 8–15.
[25] Van Renterghem, T., Botteldooren, D., & Verheyen, K. (2012). Road traffic noise shielding by vegetation belts of limited depth. Journal of Sound and Vibration, 331(10), 2404–2425.
[26] Hao, Y., Kang, J., & Wörtche, H. (2016). Assessment of the masking effects of birdsong on the road traffic noise environment. The Journal of the Acoustical Society of America, 140(2), 978–987.
[27] Wang, H. (2019). Research on influencing factors and optimization strategy of acoustic environment in residential areas at Chongqing [Master’s thesis]. Chongqing University.
[28] Xu, W., Wang, H., Su, H., Sullivan, W. C., Lin, G., Pryor, M., & Jiang, B. (2024). Impacts of sights and sounds on anxiety relief in the high-density city. Landscape and Urban Planning, (241), 104927.
[29] Koussa, F., Defrance, J., Jean, P., & Blanc-Benon, P. (2013). Acoustic performance of gabions noise barriers: Numerical and experimental approaches. Applied Acoustics, 74(1), 189–197.
[30] Van Renterghem, T. (2019). Towards explaining the positive effect of vegetation on the perception of environmental noise. Urban Forestry & Urban Greening, (40), 133–144.
[31] De Coensel, B., Vanwetswinkel, S., & Botteldooren, D. (2011). Effects of natural sounds on the perception of road traffic noise. The Journal of the Acoustical Society of America, 129(4), EL148–EL153.
[32] Zhang, B., Hu, F., Huang, Y., & Pan, C. (1994). Attenuation of traffic noise by greenbelts and its effects on subjective response. Environmental Pollution & Control, 16(1), 31–33, 47–48.
[33] Di, G., Liu, X., Li, Z., & Shi, X. (2010). Investigation on the airport noise annoyance threshold by socio-acoustic surveys. Conference on Environmental Pollution and Public Health (pp. 537–541). Zhejiang University of Science and Technology.
[34] Van Renterghem, T., Vermandere, E., & Lauwereys, M. (2023). Road traffic noise annoyance mitigation by green window view: Optimizing green quantity and quality. Urban Forestry & Urban Greening, (88), 128072.
[35] Dzhambov, A. M., Markevych, I., Tilov, B., Arabadzhiev, Z., Stoyanov, D., Gatseva, P., & Dimitrova, D. D. (2018). Lower noise annoyance associated with GIS-derived greenspace: Pathways through perceived greenspace and residential noise. International Journal of Environmental Research and Public Health, 15(7), 1533.
[36] Ministry of Ecology and Environment of the People’s Republic of China. (2017). Technical regulations for county-level vegetation diversity investigation and assessment.
[37] Watanabe, T., & Yamada, S. (1996). Sound attenuation through absorption by vegetation. Journal of the Acoustical Society of Japan (E), 17(4), 175–182.
[38] Fang, C. F., & Ling, D. L. (2003). Investigation of the noise reduction provided by tree belts. Landscape and Urban Planning, 63(4), 187–195.
[39] Yuan, L., Wang, X., Wu, Y., Gu, X., & Wang, L. (2009). A study on traffic noise attenuation effect by tree belts in summer and winter. Highway, (7), 355–358.
[40] Zhang, Q., Zheng, S., Xia, L., Wu, H., Zhang, M., & Li, M. (2007). Noise-reduction function and its affecting factors of urban plant communities in Shanghai. Chinese Journal of Applied Ecology, 18(10), 2295–2300.
[41] Liu, X., Niu, Y., Wen, X., Yuan, B., & Hu, X. (2016). Investigation of traffic noise reduction on urban road by different green belts. Urban Environment & Urban Ecology, 29(6), 18–21.
[42] Shi, B., & Qiu, R. (2021). Comparative analysis of the effect of green belt on traffic noise attenuation. Transport Energy Conservation & Environmental Protection, 17(2), 89–94.
[43] Yang, H. S., Kang, J., & Cheal, C. (2013). Random-incidence absorption and scattering coefficients of vegetation. Acta Acustica United With Acustica, 99(3), 379–388.
[44] Liu, L. (2012). A review of noise reduction effects of different types of urban green spaces. Technology Innovation and Application, (23), 123.
[45] Piercy, J. E., Embleton, T. F., & Sutherland, L. C. (1977). Review of noise propagation in the atmosphere. The Journal of the Acoustical Society of America, 61(6), 1403–1418.
[46] Ba, C., Liang, B., & Li, Z. (2012). Research progress of noise reduction by urban greening plants. World Forestry Research, 25(5), 40–46.
[47] Dunbavin, P. (2018). ISO/TS 12913-2:2018—Soundscape—Part 2: Data collection and reporting requirements—What’s it all about?. Acoustics Bulletin.
[48] Ministry of Ecology and Environment of the People’s Republic of China. (2008). Environmental quality standard for noise (GB 3096–2008). China Environment Publishing Group.
[49] Zheng, Z., & Jia, P. (2010). Design methods of green belt for expressway noise reducing. Modern Transportation Technology, 7(2), 97–100.
[50] Ai, J., Wei, Z., Liu, W., Liao, C., & Chen, Y. (2019). Screening of noise reduction plant species and configuration modes in urban road green belts. Journal of Sichuan Forestry Science and Technology, 40(4), 28–33.
[51] Nie, L. (2019). Comparison of attenuation effect of different greening configurations on traffic noise. Anhui Chemical Industry, 45(4), 96–99, 103.
[52] Chen, S., He, P., Yu, B., Wei, D., & Chen, Y. (2024). The challenge of noise pollution in high-density urban areas: Relationship between 2D/3D urban morphology and noise perception. Building and Environment, (253), 111313.
[53] Axelsson, Ö., Nilsson, M. E., & Berglund, B. (2010). A principal components model of soundscape perception. The Journal of the Acoustical Society of America, 128(5), 2836–2846.
[54] Jeon, Y. J., Lee, J. P., Hong, Y. J., & Cabrera, D. (2011). Non-auditory factors affecting urban soundscape evaluation. The Journal of the Acoustical Society of America, 130(6), 3761–3770.
[55] Pheasant, R., Horoshenkov, K., Watts, G., & Barrett, B. (2008). The acoustic and visual factors influencing the construction of tranquil space in urban and rural environments tranquil spaces-quiet places?. The Journal of the Acoustical Society of America, 123(3), 1446–1457.
[56] Appleton, J. (1996). The Experience of Landscape. Wiley Chichester.
[57] Ulrich, R. S., Simons, R. F., Losito, B. D., Fiorito, E., Miles, M. A., & Zelson, M. (1991). Stress recovery during exposure to natural and urban environments. Journal of Environmental Psychology, 11(3), 201–230.
[58]Li, D., Zhang, Q., Dong, K., Wu, X., & Zhou, R. (2021). Evaluation of plant landscape space in the campus of Tianjin University. Journal of Chinese Urban Forestry, 19(4), 115–119.
[59] Grahn, P., & Stigsdotter, U. K. (2010). The relation between perceived sensory dimensions of urban green space and stress restoration. Landscape and Urban Planning, 94(3–4), 264–275.
[60] Shao, Y., Xue, Z., Hao, Y., & Yin, Y. (2022). Research on evaluation of audio-visual perception quality of urban parks: A case study of Chengdu Outer-ring Ecological Zone. Landscape Architecture, 29(9), 26–32.
[61] Shanghai Municipal People’s Government. (2021). Shanghai “One River, One Creek” development plan for the 14th five-year period.
[62] Shanghai Municipal Bureau of Planning and Natural Resources. (2021). Suzhou river waterfront area construction plan (2018–2035) (public edition).
[63] Xu, X., Ge, Y., Wang, W., Lei, X., Kan, H., & Cai, J. (2022). Application of land use regression to map environmental noise in Shanghai, China. Environment International, (161), 107111.
[64] Luo, P., Cai, M., & Wang, H. (2013). Frequency characteristics of noises of various types of vehicles in different speeds. Noise and Vibration Control, 33(5), 86–89.
[65] Tang, B. (2016). Analysis of effect of different plant communities on the noise reduction in Nanping City. Journal of Sichuan Forestry Science and Technology, 37(5), 81–83.
[66] Aletta, F., Guattari, C., Evangelisti, L., Asdrubali, F., Oberman, T., & Kang, J. (2019). Exploring the compatibility of “Method A” and “Method B” data collection protocols reported in the ISO/TS 12913-2:2018 for urban soundscape via a soundwalk. Applied Acoustics, (155), 190–203.
[67] Deng, X., Li, J., Zeng, H., Chen, J., & Zhao, J. (2012). Research on computation methods of AHP weight vector and its applications. Mathematics in Practice and Theory, 42(7), 93–100.
[68] Bahal?, S., & Tamer-Bayaz?t, N. (2017). Soundscape research on the Gezi Park–Tunel Square route. Applied Acoustics, (116), 260–270.
[69] Liu, G., Wang, F., & Fan, Y. (2021). Research on the noise reduction effects of plants in highway greening belt. Agriculture and Technology, 41(2), 100–102.

《前沿》系列英文学术期刊
由教育部主管、高等教育出版社主办的《前沿》(Frontiers)系列英文学术期刊,于2006年正式创刊,以网络版和印刷版向全球发行。系列期刊包括基础科学、生命科学、工程技术和人文社会科学四个主题,是我国覆盖学科最广泛的英文学术期刊群,其中12种被SCI收录,其他也被A&HCI、Ei、MEDLINE或相应学科国际权威检索系统收录,具有一定的国际学术影响力。系列期刊采用在线优先出版方式,保证文章以最快速度发表。
中国学术前沿期刊网
http://journal.hep.com.cn

特别声明:本文转载仅仅是出于传播信息的需要,并不意味着代表本网站观点或证实其内容的真实性;如其他媒体、网站或个人从本网站转载使用,须保留本网站注明的“来源”,并自负版权等法律责任;作者如果不希望被转载或者联系转载稿费等事宜,请与我们接洽。