根据《科学报告》发表的一项研究3.4 million real-world learning management system logins reveal the majority of students experience social jetlag correlated with decreased performance,社会时差可能对学业表现产生负面影响,在那些自然睡醒时间晚于课程安排时间的学生中尤其明显。所谓社会时差,指的是个体生物钟与其生活工作作息之间的“时差”。

学生在学习管理系统的登录数据显示了昼夜节律信息和日常活动对它的扰乱。Smarr et al.
社会时差正变得越来越普遍,而且已经与疾病风险上升、学习缺陷和注意力缺陷联系在一起,尤其是在晚起者群体当中。但是,目前还没有方法可以评估社会时差对大型群体的学习效果的影响,或鉴定哪些个体可能受影响最大。

无论是提前于生物钟还是晚于生物钟,社会时差都和学业表现下降相关。Smarr et al.
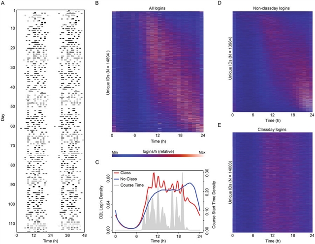
美国加州大学伯克利分校的Benjamin Smarr和东北伊利诺伊大学的Aaron Schirmer利用一个大学学习管理系统两年的登录数据,生成了14894名学生的每日活动资料。结果表明,只有40.4%的学生的生物钟似乎与他们的课程时间安排天然同步。
与无课的时候相比,有课的时候(一天活动开始时间较早),约49.2%的学生需要提前于自己的生物钟开始一天的活动,10.4%的学生需要晚于自己的生物钟开始一天的活动。因为这些提前和推迟,60%的学生每天经历着至少30分钟的社会时差。对于那些在无课日自然睡醒时间更早或更晚的学生而言,社会时差与其学业表现下降相关,后一种情况受影响更大。(来源:科学网)