|
|
|
Environment & Health亮点文章 |
|
纳塑料毒性研究是纳米毒理学的子领域,而非独立方向 |
|
|
广州大学大湾区环境研究院闫兵教授团队利用大数据分析和机器学习建模,证明了纳塑料毒性研究是纳米毒理的一个分支领域,并无独特的科学问题。
文章详解:
纳塑料毒性已被视为一个新兴独特的研究领域,其兴起源于应对塑料污染全球扩散的迫切需求。虽然这一关注提高了公众意识并影响了塑料的监管,但孤立地研究纳塑料的毒性可能会重复前期研究,导致研究资源分配不合理,并干扰可持续管理战略的实施。为此,本研究旨在基于大数据分析和机器学习建模探讨纳塑料毒性研究和纳米毒理的惊人相似度,以聚焦有限的研究资源、简化研究范式、避免重复已有研究结果。
文章亮点:
纳塑料毒性研究几乎完全重复了过往纳米毒理学的研究成果
纳塑料在环境中的行为与工程纳米颗粒相似
纳塑料和工程纳米颗粒具有相似的理化性质
纳塑料和工程纳米颗粒具有相似的生物效应
纳塑料和工程纳米颗粒表现出相似的定量性质-毒性效应关系
图文解读:
(1)本研究对全球154,745篇关于纳米毒理学和纳米塑料毒性的出版物进行了文献计量分析(图1),结果表明,纳米毒理学领域的论文年度数量自2004年起出现激增,纳米塑料毒性领域的论文数量自2015年起出现激增(图1a和b)。从两个研究领域的论文中提取前50个关键词并进行分析后,词云图显示,相似的关键词在两个领域的论文中都以较高的频率出现(图1c和d)。这种重叠表明,当前纳米塑料毒性研究与纳米毒理学的研究主题、方法和研究发现相符。

图1.纳塑料毒性研究重复了纳米毒理学的研究成果
(2)纳塑料和工程纳米颗粒在不同环境介质中的转化方式几乎相同(图2)。例如,它们都倾向于沉积在沉积物中,并形成异质聚集体和均质聚集体。工程纳米颗粒溶解后形成离子,而纳塑料则会释放添加剂。环境纳塑料和工程纳米颗粒可以吸附其他污染物,从而产生联合毒性。这些相互作用可能产生叠加效应或协同效应,这凸显了考虑混合毒性对于准确风险评估的重要性。

图2.纳塑料在环境中的行为与工程纳米颗粒相似
(3)本研究分析并比较了来自具有充分颗粒表征的论文中的模型纳塑料和模型工程纳米颗粒的物理化学性质。虽然纳塑料和工程纳米颗粒的物理化学性质范围很广,但几乎所有纳塑料的性质都与聚合物工程纳米颗粒的性质密切相关。由于这些差异和相似之处对于评估材料对环境和健康的影响至关重要,因此必须在相同的背景下同时研究它们。

图3.毒理学研究中使用的纳塑料和工程纳米颗粒表现出相似的物理化学性质
(4)本研究利用实验数据和分子动力学模拟发现,纳塑料和工程纳米颗粒表现出相似的植物和细胞摄入机制(图4)。纳塑料和工程纳米颗粒的吸收及其在植物中的运动取决于它们的大小、形状、表面电荷和化学成分。小型(<50纳米)、球形、带正电荷且具有生物相容性的纳塑料或工程纳米颗粒可以通过叶片上的开口或穿透细胞壁或根部进入植物(图3a)。与工程纳米颗粒类似,纳塑料主要通过内吞作用被动物和人类细胞吸收——细胞膜在颗粒周围形成囊泡,从而将其吞噬。颗粒的大小和表面特性会影响颗粒被吸收的速度以及进入细胞的途径。带正电荷的工程纳米颗粒和纳塑料比带负电荷的颗粒具有更高的吸收率,因为它们与带负电荷的细胞膜形成更强的静电相互作用(图3b-d)。

图4.纳塑料和工程纳米颗粒表现出相似的植物和细胞摄入机制
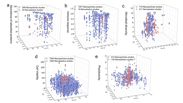
(5)本研究进一步对纳塑料和工程纳米颗粒与在不同生物体系中的毒性效应进行了分析。结果表明,纳塑料和工程纳米颗粒接触生物大分子、细胞、免疫系统、微生物和植物都会引起类似的毒性作用(图5)。

图5.纳塑料的毒性与工程纳米颗粒在多种生物系统中的毒性存在重叠
(6)本研究表明纳塑料和工程纳米颗粒在细胞毒性(图6a-b)、植物毒性(图6d-e)和微生物毒性(图6g-h)方面的定量关系相似。纳塑料和工程纳米颗粒的毒性作用由其物理化学性质和实验条件等特征决定。每个输入特征的相对重要性进一步证明了这两种材料之间的相似性(图5c,f,i)。

图6.纳塑料和工程纳米颗粒表现出相似的定量性质-毒性效应关系
总结与展望:
本研究对纳塑料与工程纳米颗粒毒性文献的系统性分析突显了这两类材料在多个方面的高度相似性。尽管由于纳塑料在环境中的广泛存在和其降解造成的巨大环境足迹,关注这些特点并加以治理是完全合理的,但从物理化学特性、生物吸收机制、毒理学效应、结构-毒性关系到环境行为等方面,纳塑料与工程纳米颗粒展现出显著的一致性。这些发现强烈支持纳塑料毒理研究并没有独特的科学问题,它只是纳米毒理学这一成熟学科的一个分支,而非一个独立的研究领域。
原文链接
Nanoplastics Toxicity Is a Subset of Nanotoxicology, Not a Separate Field
https://pubs.acs.org/doi/10.1021/envhealth.5c00085
关于Environment & Health
Environment & Health(《环境与健康》)由美国化学会 (ACS) 和中国科学院生态环境研究中心 (RCEES) 合作出版。作为一本国际化、高质量的开放获取期刊,Environment & Health致力于揭示环境暴露与人类健康之间的关系,探索潜在的公共卫生影响,为可持续发展和建立更健康的世界构建一个高水平国际学术交流平台。期刊聚焦不断变化的有害环境因素对人类健康的影响,重点报道具有重要意义的高水平原创研究,以及与环境和健康政策相关的创新理念。期刊发表Research Article、Review、Policy Analysis、Perspective和Viewpoint等多种类型文章。所收稿件经过严格、快速的同行评审。
Editor-in-Chief: Guibin Jiang
Executive Editor: Qian Liu
CN: 10-1943/X1;ISSN: 2097-4817; Web Edition ISSN: 2833-8278
2-Year Impact Factor :6.3
Time to First Peer Review Decision:29.8天
JCR学科排名:环境科学 61/374 (Q1);公共环境和职业健康 21/419 (Q1 前5%)
中国科技期刊卓越行动计划期刊类(高起点新刊)-2022
中国科技期刊卓越行动计划(二期)集群(集团)化试点项目(A类)集团期刊
北京市“2025支持高水平国际科技期刊建设-强刊提升”
Indexed/Abstracted: Web of Science ESCI, CAS, Portico, Scopus, DOAJ,PubMed Central,中国科学引文数据库(Chinese Science Citation Database,CSCD),中国科技核心期刊
https://pubs.acs.org/EnvHealth
特别声明:本文转载仅仅是出于传播信息的需要,并不意味着代表本网站观点或证实其内容的真实性;如其他媒体、网站或个人从本网站转载使用,须保留本网站注明的“来源”,并自负版权等法律责任;作者如果不希望被转载或者联系转载稿费等事宜,请与我们接洽。