来源:“西湖大学WestlakeUniversity”微信公号 发布时间:2026/2/20 21:46:31
选择字号:
西湖大学研发首个红细胞偶联药物,耐药肿瘤患者见成效

 

都说治病要“对症下药”,可肿瘤治疗里,不少抗癌药却在“隔山打牛”:静脉注射药物如“天女散花”撒遍全身,但是真正能抵达病灶发挥作用的剂量少之又少;更为棘手的是,超90%的晚期实体瘤患者会对经典的PD1/PDL1免疫治疗产生耐药,陷入“无药可施”的绝境。

西湖大学未来产业研究中心高晓飞课题组,从人体最普通的一管血里找到了破局的钥匙,联合浙江省人民医院杨柳、浙江大学梁廷波/冯宇雄课题组,让红细胞化身精准的抗癌“快递员”,研发出全球首个红细胞-抗体偶联药物αPD1-Ery。2026年2月20日,相关成果以“Erythrocyte–anti-PD1 conjugates in persons with advanced solid tumors resistant to anti-PD1/PDL1: preclinical characterization and results of a phase 1 trial”为题发表于Nature Cancer,这款以红细胞为载体的新药,在对传统免疫治疗耐药的晚期实体瘤患者身上,不仅安全性良好,还实现了肿瘤完全缓解, 为克服免疫治疗耐药提供了新的研究思路与治疗路径。

论文截图

论文链接:https://www.nature.com/articles/s43018-026-01125-2

瞄准脾脏解决耐药,红细胞上场

全球每年新发癌症病例超过2000万例,其中实体瘤约占90%。以PD1/PDL1抑制剂为代表的免疫检查点疗法已成为多种实体瘤的一线治疗方案。这是一种通过药物阻断肿瘤细胞与免疫细胞间 PD1和PDL1结合的疗法,目的是打破肿瘤的免疫伪装,让人体自身免疫细胞能识别并攻击肿瘤细胞。

PD1/PDL1抑制剂曾是肿瘤免疫治疗的 “一把好手”,可为何多数患者最终还是会产生耐药?

问题往往不只是药物“失效”,而是战场上的免疫“士兵”已经所剩无几。当肿瘤微环境中的T细胞数量减少、功能衰竭,即便解除抑制信号,也难以持续形成有效的抗肿瘤反应。

真正的关键在于——如何从肿瘤外部重新调动新的免疫力量进入战场。

研究发现,想让免疫系统一直有效对抗肿瘤,就得靠脾脏、淋巴结这些免疫器官不断产生新的、专门对付肿瘤的T细胞;这些新T细胞跑到肿瘤部位,替换掉内部受限的T细胞,就能让免疫系统重新攻击肿瘤。

脾脏,人体最大的外周免疫器官,富含约全身三分之一的免疫细胞,包括抗原呈递细胞和多种淋巴细胞,是系统性免疫应答中免疫细胞的重要“军火库”。然而,在肿瘤长期进展的过程中,这座“军火库”也会被悄悄改变——肿瘤会让脾脏里长出大量免疫抑制性髓系细胞,这些细胞就像“拦路虎”,不仅在脾脏里抑制了抗肿瘤T细胞的活性,还会跑到肿瘤部位,让肿瘤周边的免疫环境变成“一潭死水”。

在这一过程中,PD1/PDL1信号通路在脾脏免疫抑制环境的建立与维持中发挥关键作用,如果能专门对准脾脏里的这套机制进行调控,就有希望把抗癌的免疫细胞重新调动激活起来。可脾脏有天然的生物屏障,传统的抗体药物想进去难,进去后想停留更难,如何在脾脏内形成持续而稳定的免疫调控效应呢?

红细胞上场。

我们身体里最多的细胞是红细胞,约占成年人全身细胞总数的70%。在中学生物课上,我们都学过,它的本职工作是运输氧气,却不了解,这颗小小的红色细胞,竟是天生的药物递送好苗子。

红细胞没细胞核,经过改造也不会发生畸变,安全性极高,身体对它的相容性特别高,细胞膜又有韧性,能长期存在在血管里但不会轻易引发免疫排斥。它在人体循环系统中的“服役期”约为120天,随后便在脾脏和肝脏中被自然清除。

更关键的是,它的体内运行轨迹与免疫系统高度重合——会定期“归巢”到脾脏。归巢,这个形容鸟儿再远也会飞回自己的巢穴的词语,用在此处再合适不过,这是红细胞天生的“本能”。

经过人体血管里循环,红细胞平均每20分钟就会穿过脾脏这个人体免疫“大本营”,而脾脏里藏着全身三分之一的免疫细胞,正是调控抗肿瘤免疫的核心阵地。

高晓飞团队一眼看中了红细胞的这些优势,他们设想,既然传统药物是“天女散花”式递送,那么,红细胞能不能成为“专属快递员”,把抗癌药物稳稳装在它身上,借着它“归巢”脾脏的特性,让药物精准送到免疫核心部位?

利用红细胞实现精准药物递送

14例耐药患者试药初见疗效

基于对红细胞生物学特性及脾脏免疫功能的长期研究,团队研发出一种温和的红细胞共价偶联技术,就像给红细胞系上“快递包裹”,把抗PD1抗体稳稳连在红细胞膜蛋白上,成功做出了红细胞–PD1抗体偶联药物,命名为αPD1-Ery。

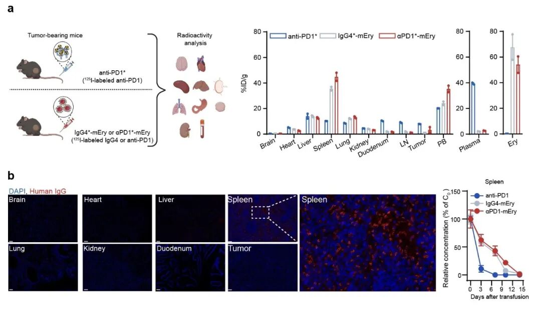
图1 αPD1-Ery体内分布与PD1抗体显著不同,在脾脏中富集并驻留

这款药跟着红细胞进入人体后,能顺利突破脾脏的生物屏障,在脾脏里富集、停留,而且游离的抗体不到5%,既减少了药物对全身的副作用,又能精准调控脾脏的免疫环境。它一边激活和增加脾脏里的效应性CD8?T 细胞,让这些免疫“战士”奔赴肿瘤病灶,一边清除脾脏里的免疫抑制性髓系细胞,切断肿瘤的“帮凶”。

原本被“困住”的免疫大军,就这样被成功唤醒,从系统层面缓解了肿瘤的免疫抑制。

而后的小鼠实验也证实了这一点,这款药对耐药肿瘤的抑制效果特别明显,且在切除脾脏后,药效大打折扣,说明了药效依赖于脾脏介导的免疫调控反应。

图2 αPD1-Ery有效抑制对PD1治疗耐药肿瘤的生长

从动物模型到真正走向患者,这项研究完成了一次关键跨越。动物实验为这一策略奠定了机制基础,但真正检验疗法价值的,始终是人体临床。

在前期研究基础上,团队将αPD1-Ery推进至首个人体临床试验。该研究专门针对既往对PD1/PDL1治疗耐药的晚期实体瘤患者,共纳入14例,覆盖11种不同肿瘤类型,系统评估其安全性与初步疗效。

图3 αPD1-Ery单药治疗在对PD1抗体耐药的末线泛实体瘤患者中展现了优异疗效

效果怎么样?

临床结果显示,这款药物在既往抗PD1/PDL1治疗耐药的晚期实体瘤患者中具有良好的安全性和明确的疗效信号——

安全性表现优异:这款药物展现出极佳的安全性,治疗全程未出现任何3级以上的治疗相关不良反应,为患者带来了安心的治疗体验,无严重副作用的顾虑。
治疗成效显著:整体疾病控制率达78.6%、客观缓解率42.9%;尤其在食管癌患者的临床治疗中,疗效表现尤为突出,客观缓解率达到100%,其中1例患者实现肿瘤完全缓解,2例患者达到肿瘤部分缓解,在人体上验证了对耐药实体瘤的明确治疗效果。
生存获益可观:在临床中,接受治疗的患者中位无进展生存期达5.5个月,中位总生存期更是提升至18.8个月,切实为这些原本几乎无药可治的晚期患者,争取到了更长、更宝贵的生存时间。

更贴心的是,这款药的治疗方式特别接地气,无需住院。高晓飞介绍,患者只需抽约100毫升血液,在5-6个小时内把红细胞改造成载药的“快递员”,再回输到患者体内就行,不少患者都是坐公交来、坐公交走,大大降低了治疗的繁琐程度。

图4 αPD1-Ery机制示意图

这份成果的背后,是高晓飞团队数年如一日的探索和坚持。

作为最早加入西湖大学的一批科学家之一,高晓飞组建了细胞药物与递送技术实验室,长期专注于细胞治疗与递送技术的原始创新与临床转化。为了更好实现在红细胞药物与递送技术的研发应用及项目的孵化,2020年,高晓飞创办了西湖生物医药,成为西湖大学首个自主科技成果产业转化项目。

从发现红细胞的药物载体潜能,到反复攻克药物偶联的核心技术,再到联合多家医院推进临床研究,高晓飞团队一步步把红细胞递送药物的初期想法,变成了实实在在的临床成果。

如今,团队的红细胞药物制备工艺也迎来了升级,从最初的纯人工操作,变成了自动化生产,1到2个人操作5到6小时,就能同时完成多份药物的制备,这也为后续药物的规模化生产打下了坚实的基础。

而且这颗小小的红细胞,潜能远不止于抗癌,基于它的天然靶向递送能力,团队还已经开始探索将其用于痛风、心血管疾病等领域,让这颗从一管血里走出的“快递员”,为更多疾病的治疗带来新可能。

(原标题:西湖大学高晓飞团队研发首个红细胞偶联药物 耐药肿瘤患者见成效)

 
特别声明:本文转载仅仅是出于传播信息的需要,并不意味着代表本网站观点或证实其内容的真实性;如其他媒体、网站或个人从本网站转载使用,须保留本网站注明的“来源”,并自负版权等法律责任;作者如果不希望被转载或者联系转载稿费等事宜,请与我们接洽。
 
 打印  发E-mail给: 
    
 
相关新闻 相关论文

图片新闻
最新AI模型“星衍”突破天文观测极限 高校教授一次点击酿成“惨剧”
科学网给您拜年了! 纳米反应器给铝空气电池搭输氧“高速路”
>>更多
 
一周新闻排行
 
编辑部推荐博文